Research Paper Volume 13, Issue 16 pp 20302—20318

Regulation of follistatin-like 3 expression by miR-486-5p modulates gastric cancer cell proliferation, migration and tumor progression

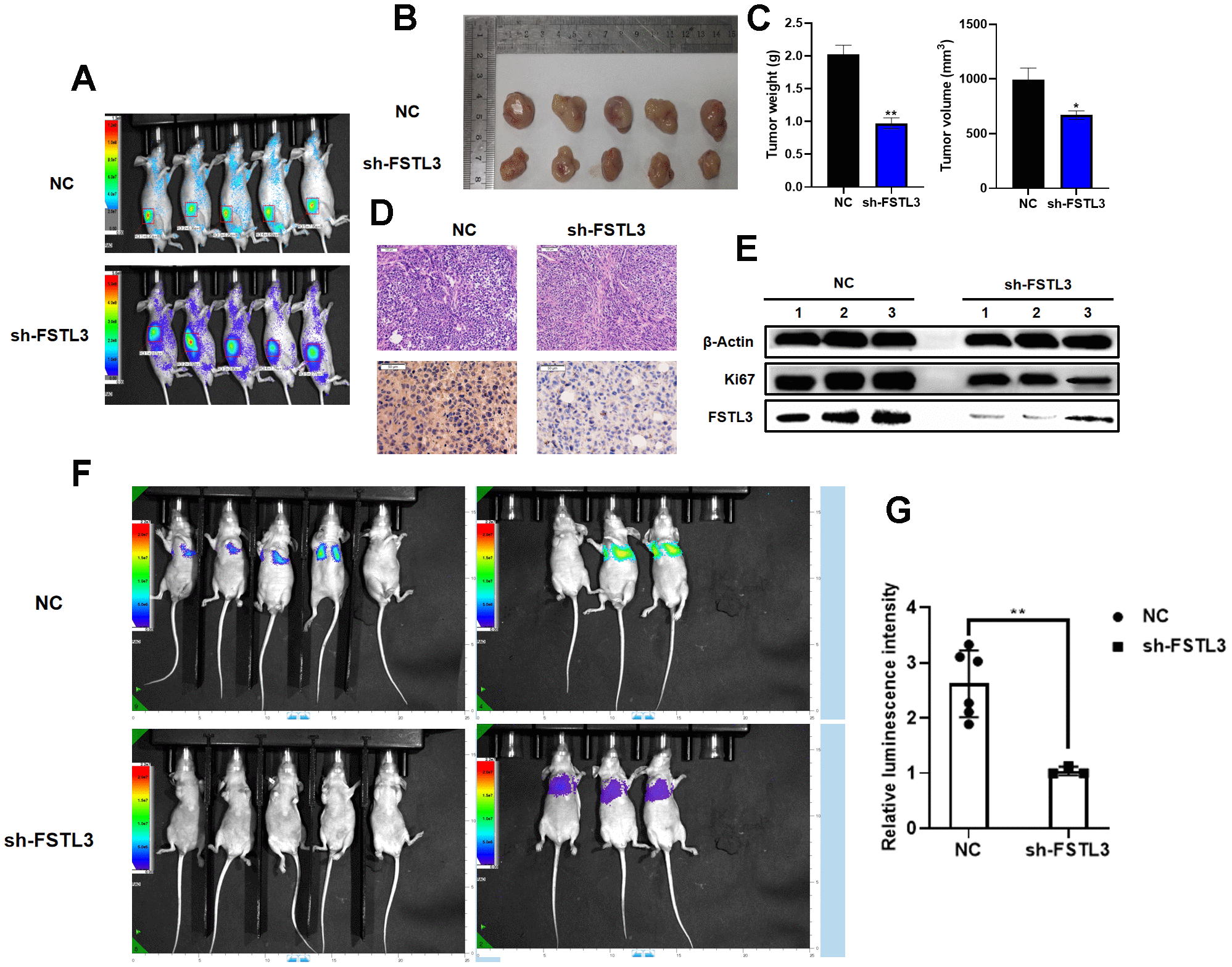
class="figure-viewer-img"

Figure 4. FSTL3 expression promotes gastric cancer tumorigenicity in vivo. (A) Bioimaging of MGC-803-derived tumors in the flanks of Nude mice. Growth of tumors in Nude mice injected for control MGC-803 cells (NC) or cells expressing shRNA-specific for FSTL3 (sh-FSTL3). (B) Excision and viewing of subcutaneous tumors derived from Nude mice injected for control MGC-803 cells (NC) or cells expressing shRNA-specific for FSTL3 (sh-FSTL3). (C) Analysis of weight or volume of tumors derived from Nude mice injected for control MGC-803 cells (NC) or cells expressing shRNA-specific for FSTL3 (sh-FSTL3). (D) Hematoxylin-eosin (upper panels) or Ki67 immunohistochemistry (lower panels) on tissue sections from subcutaneous tumors derived from Nude mice injected for control MGC-803 cells (NC) or cells expressing shRNA-specific for FSTL3 (sh-FSTL3). (E) Analysis of FSTL3 and Ki67 using Western blotting of tumors from Nude mice injected for control MGC-803 cells (NC) or cells expressing shRNA-specific for FSTL3 (sh-FSTL3). Blotting of tumor lysates using antibodies to FSTL3 or Ki67; antibodies to β-actin were used to check for protein loading in tumor lysates. (F) Bioluminescence imaging results of the lung metastasis frequency from Nude mice injected for control MGC-803 cells (NC) or cells expressing shRNA-specific for FSTL3 (sh-FSTL3). (G) Statistical analysis of luminescence intensity. Error bars indicate +SEM; significance indicated by asterisks, *P<0.05, **P<0.01, ***P<0.001; number of experiments, n=3.