Research Paper Volume 13, Issue 16 pp 20395—20417

ADAM15 correlates with prognosis, immune infiltration and apoptosis in hepatocellular carcinoma

class="figure-viewer-img"

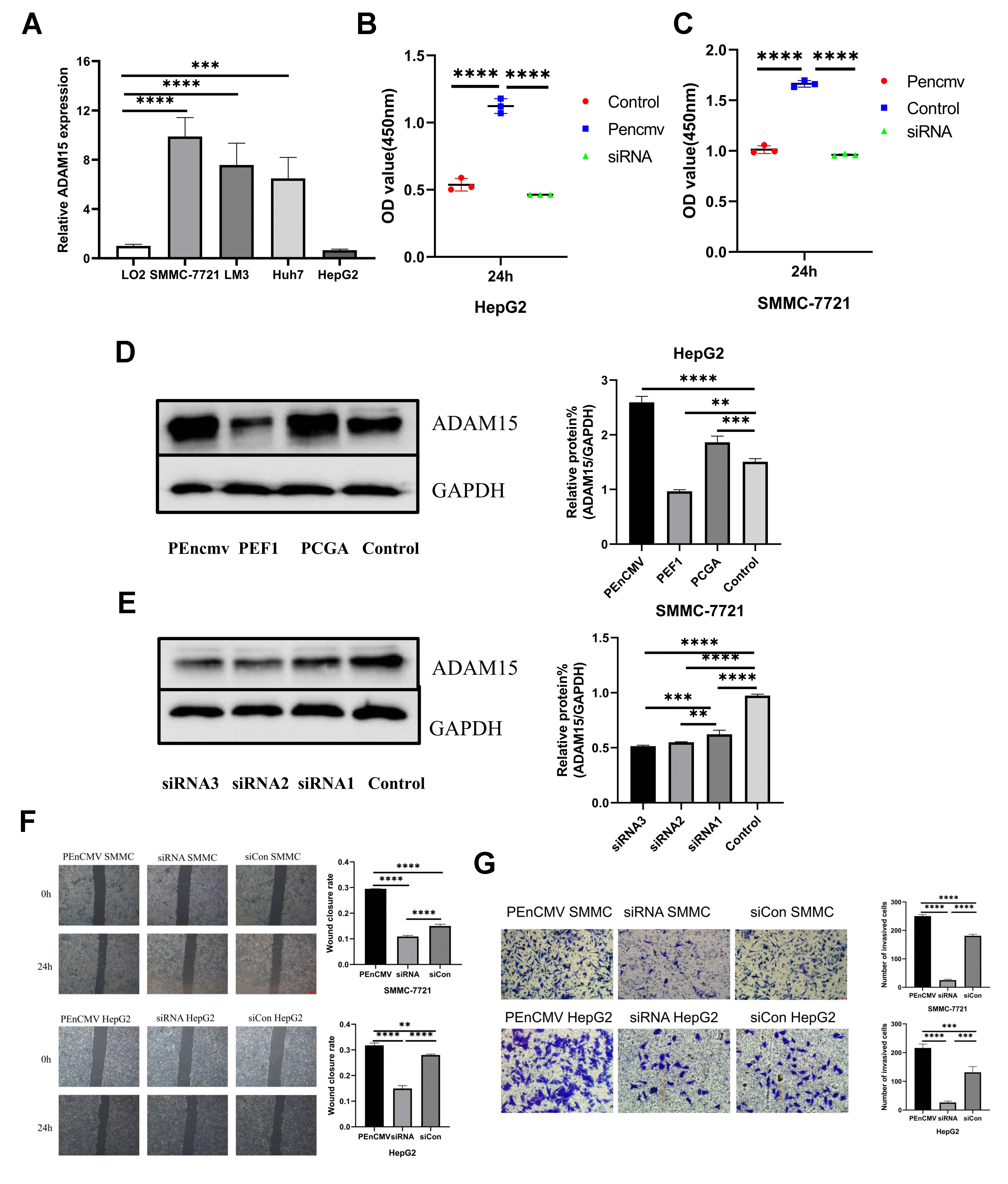
Figure 7. The level of ADAM15 expression was associated with the proliferation, migration and invasion of HCC cells. (A) Comparison of ADAM15 expression in HCC cells and liver cells. (B, C) Cell proliferation ability of HepG2 and SMMC-7721 cell in siCon group, siADAM15 group and ADAM15 overexpression group was examined by CCK8 assay. (D) Overexpression of ADAM15 was evaluated by western blot in HepG2 cell. (E) ADAM15 knockdown was assessed by western blot in SMMC-7721 cell. (F) Cell migration ability of HepG2 and SMMC-7721 cell in siCon group, siADAM15 group and ADAM15 overexpression group was examined by a wound-healing method. Magnification, x40. Scale bar: 200 μm (G) Cell invasion ability of HepG2 and SMMC-7721 cell in siCon group, siADAM15 group and ADAM15 overexpression group was evaluated by transwell assay. Magnification, x200. Scale bar: 50 μm.