Research Paper Volume 13, Issue 16 pp 20481—20494

miR-33a-5p inhibits the progression of esophageal cancer through the DKK1-mediated Wnt/β-catenin pathway

class="figure-viewer-img"

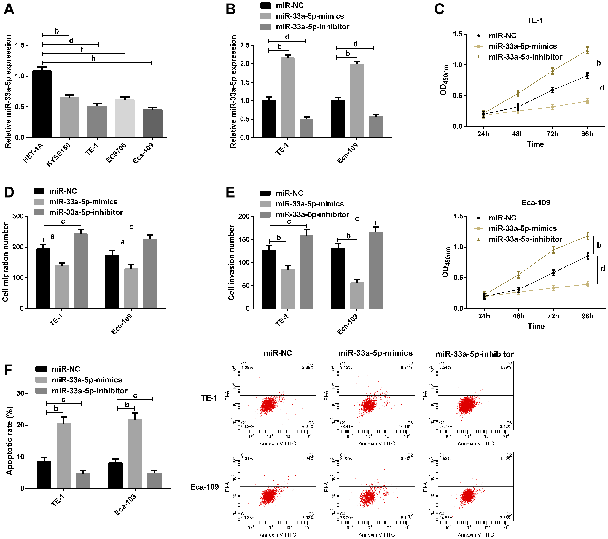
Figure 2. Effects of miR-129-5p on biological function of esophageal cancer cells. (A) qRT-PCR detection of miR-33a-5p expression in esophageal cancer cells by; (B) qRT-PCR detection of miR-33a-5p expression in TE-1, Eca-109 after transfection with miR-NC, miR-33a-5p-mimics, miR-33a-5p-inhibitor; (C) Cell proliferation of TE-1 and Eca-109 by CCK-8; (D) Migration number of TE-1 and Eca-109 cells by Transwell; (E) Invasion number of TE-1 and Eca-109 cells by Transwell; (F) Apoptosis rate of TE-1 and Eca-109 cells by flow cytometry and the apoptosis diagram. The inter-group comparison was conducted by the independent sample t-test, multiple time point data were analyzed by repeated measures analysis of variance (ANOVA), mean ± SD, bP < 0.01, cP < 0.05, dP < 0.01, fP < 0.01, and hP < 0.01 for inter-group comparisons.