Research Paper Volume 13, Issue 16 pp 20511—20533

A comprehensive transcriptomic analysis of alternate interferon signaling pathways in peripheral blood mononuclear cells in rheumatoid arthritis

class="figure-viewer-img"

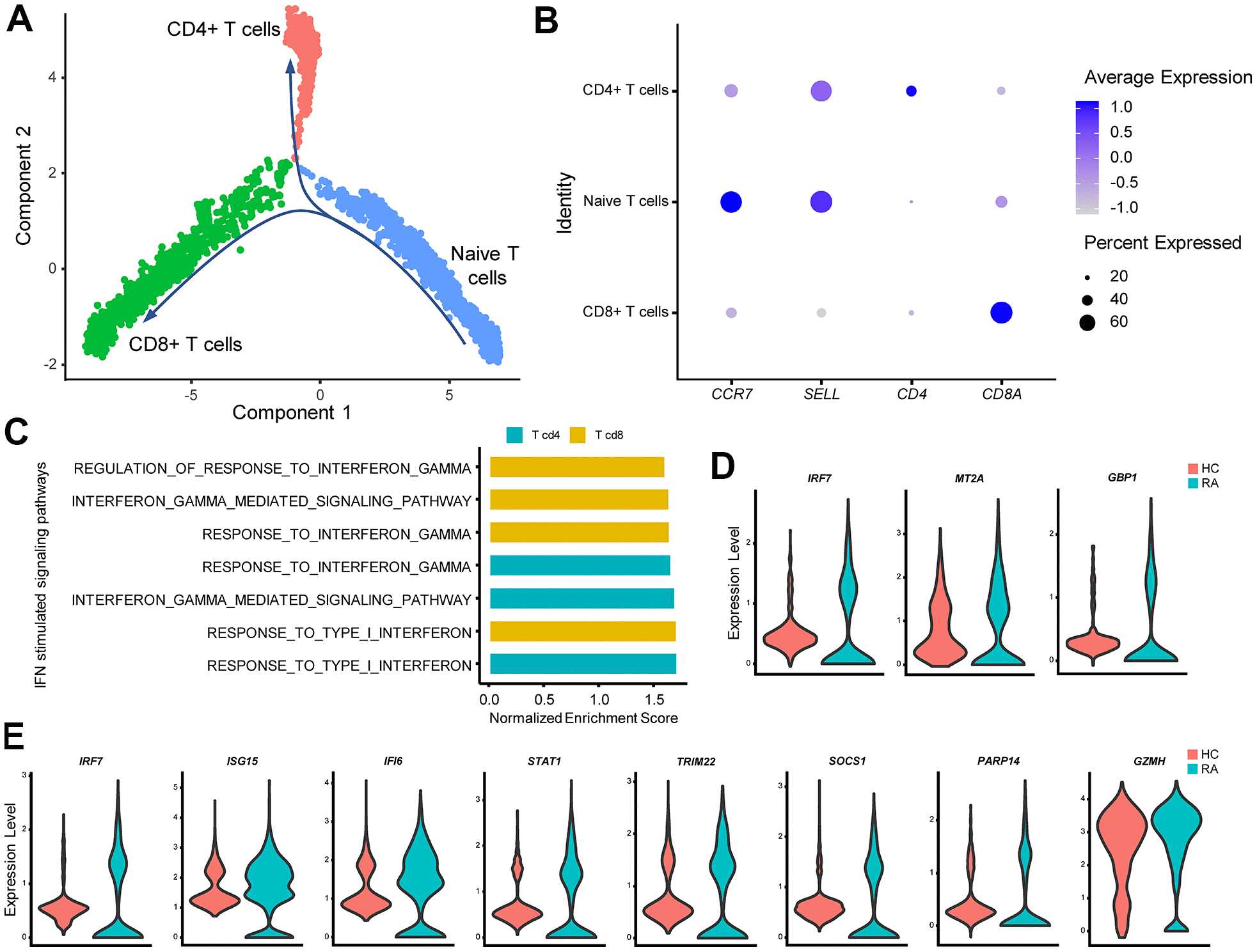
Figure 5. IFN promotes rheumatoid arthritis (RA) CD4+ Th1 polarization and increases RA CD8+ T cell cytotoxicity. (A) Trajectory plots of T cells from RA and healthy control individuals (HC). The direction of arrows indicates the direction of the pseudotime. (B) Dot plot illustrating the expression levels of several marker genes in three T cell subtypes. (C) Bar plots of selected gene set enrichment analysis (GSEA) results indicate activated IFN signaling pathways in CD4+ and CD8+ T cells. (D) Violin plots of significantly upregulated IFN-γ-stimulated genes in RA CD4+ T cells. (E) Violin plots of significantly upregulated IFN-γ-stimulated genes (IRF7, ISG15, IFI6, STAT1, TRIM22, SOCS1, PARP14) and the cytotoxic effector gene (GZMH) in RA CD8+ T cells. All upregulated genes satisfied log2 (fold change)>0.25 and adjusted p-value<0.05.