Research Paper Volume 13, Issue 16 pp 20774—20792

NF-κB inducible miR-30b-5p aggravates joint pain and loss of articular cartilage via targeting SIRT1-FoxO3a-mediated NLRP3 inflammasome

class="figure-viewer-img"

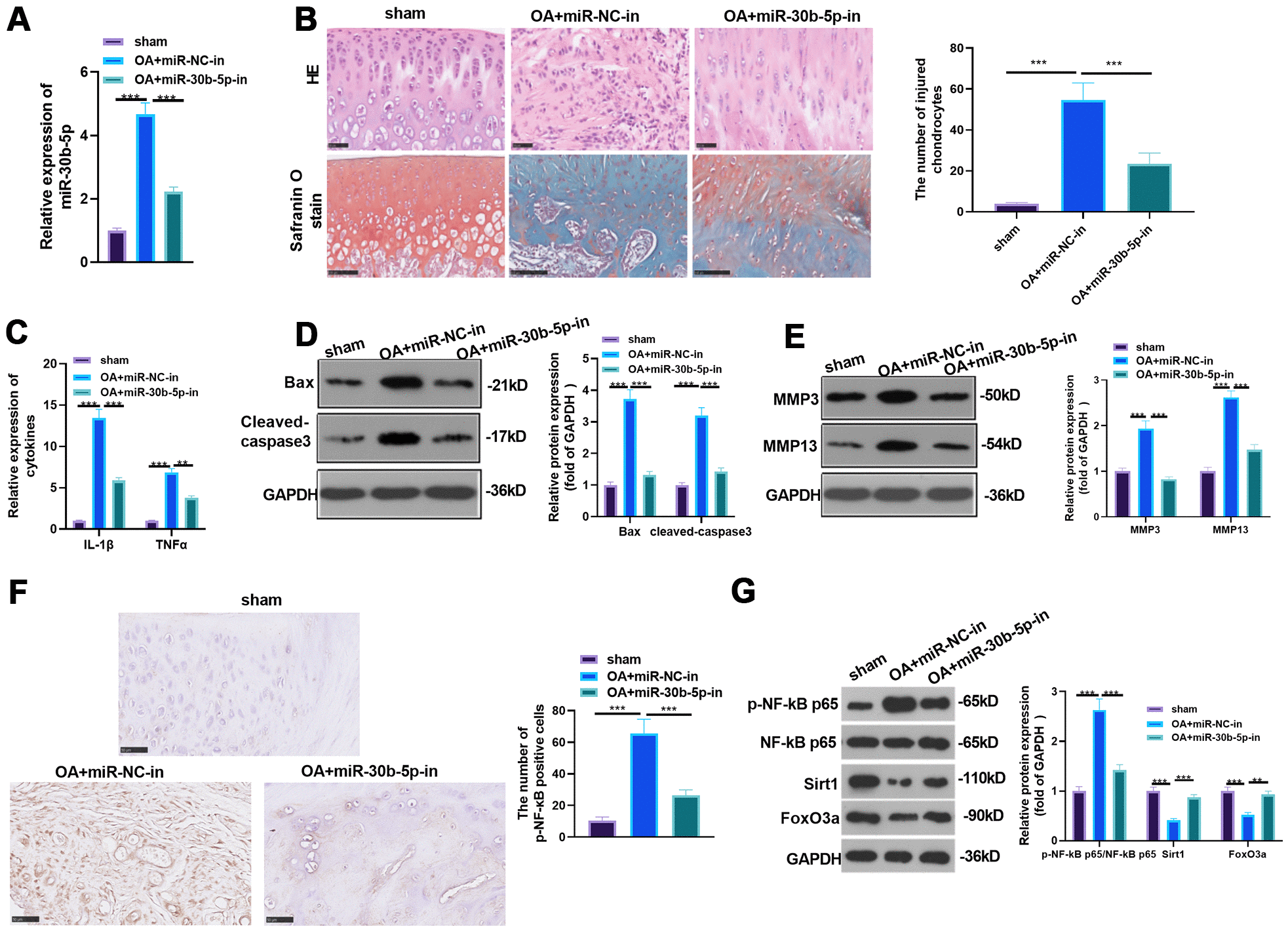
Figure 4. The influence of inhibiting miR-30b-5p on OA rats. miR-30b-5p inhibitors were added to the knee joint cavity of OA rats. (A) The miR-30b-5p profile was measured by RT-qPCR. (B) HE and Safranin O staining were used to observe the morphological differences in cartilage tissue, and the number of injured chondrocytes was counted. (C) The levels of IL-1β and TNF-α were compared by RT-qPCR. (D, E) WB was implemented to test the profiles of Bax, Cleaved-Caspase3, MMP3 and MMP13. (F) The level of NF-κB in the cartilage tissue was gauged by IHC. (G) Expression of NF-κB, SIRT1/FoxO3a in the cartilage tissue was compared by WB. **P<0.01, ***P<0.001. N=5.