Research Paper Volume 13, Issue 16 pp 20774—20792

NF-κB inducible miR-30b-5p aggravates joint pain and loss of articular cartilage via targeting SIRT1-FoxO3a-mediated NLRP3 inflammasome

class="figure-viewer-img"

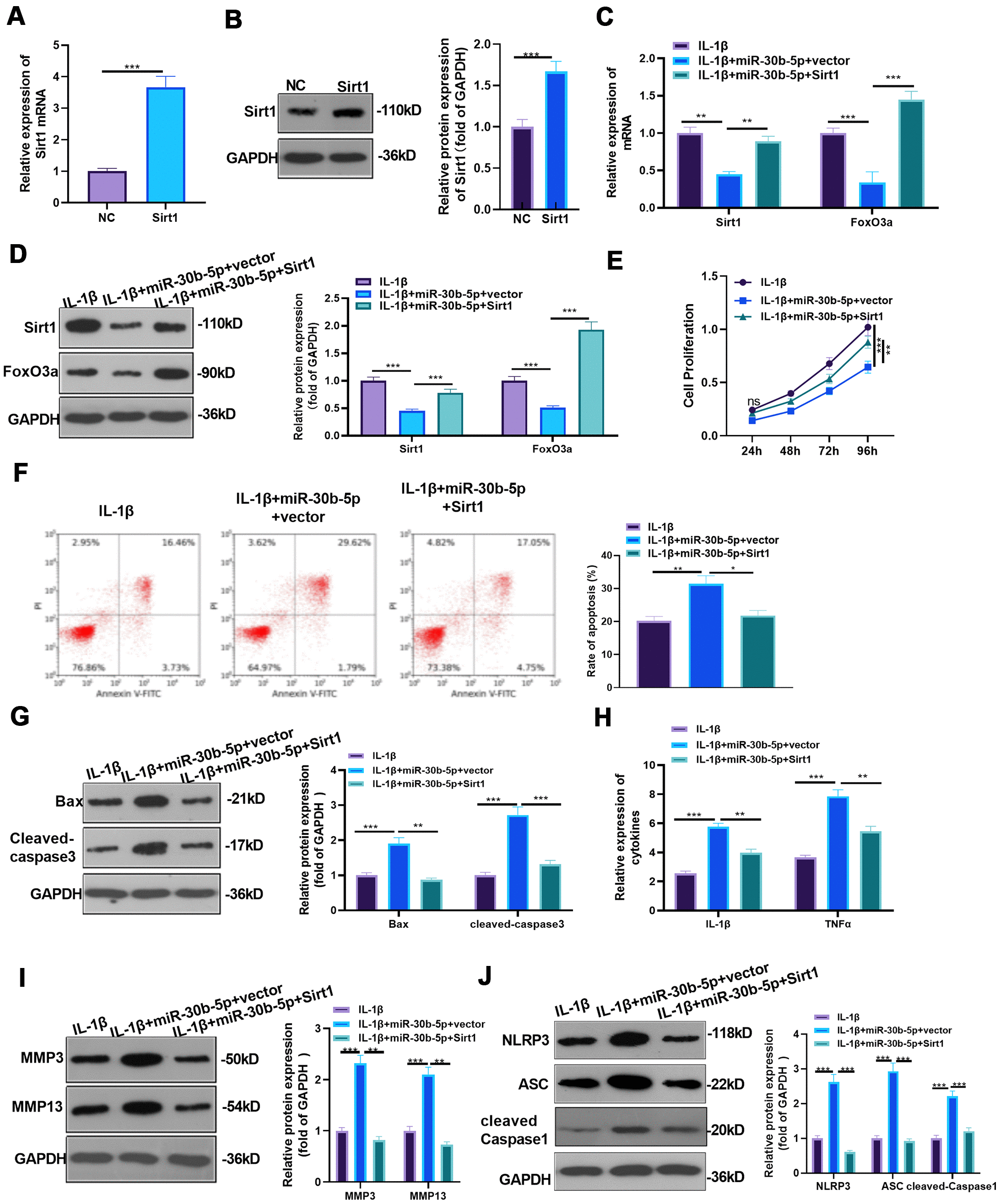
Figure 7. Overexpressing SIRT1 weakened the miR-30b-5p-mediated effect. (A, B) SIRT1 mimics were transfected into IL-1β-treated HC-A cells, and the transfection validity was verified by RT-qPCR and WB. (C, D) The expression of SIRT1 /FoxO3a in IL-1β-treated HC-A cells was assessed by RT-qPCR and WB. (E, F) CCK8 and flow cytometry monitored cell viability and apoptosis, respectively. (G) Profiles of Bax and Cleaved-Caspase3 were measured by WB. (H) RT-qPCR monitored the expression of IL-1β and TNF-α. (I, J) The profiles of MMP3, MMP13 and NLRP3-ASC- cleaved Caspase1 were verified by WB. NSP>0.05, *P<0.05, **P<0.01, ***P<0.001. N=3.