Research Paper Volume 13, Issue 16 pp 20774—20792

NF-κB inducible miR-30b-5p aggravates joint pain and loss of articular cartilage via targeting SIRT1-FoxO3a-mediated NLRP3 inflammasome

class="figure-viewer-img"

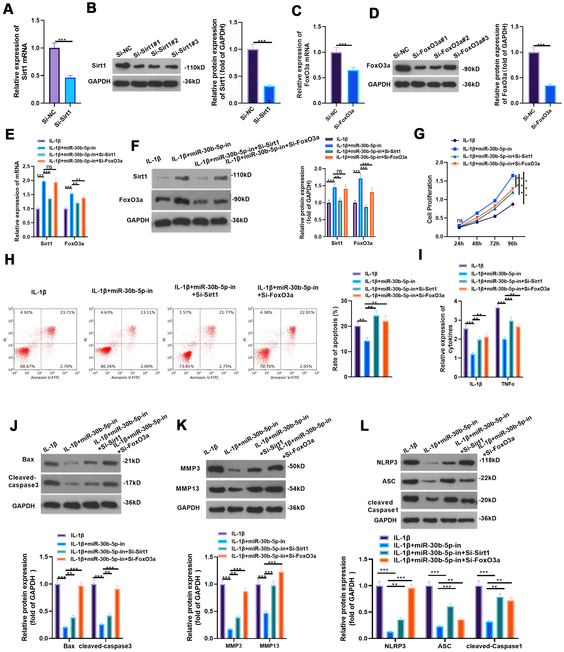
Figure 8. Inhibiting SIRT1/FoxO3a curbed the protection of miR-30b-5p knockdown on IL-1β-mediated HC-A cells. (AD) si-SIRT1 and si-FoxO3a were transfected into IL-1β-treated HC-A cells and their transfection effects were verified by RT-qPCR and WB. (E, F) The SIRT1/FoxO3a expression in IL-1β-treated HC-A cells was checked by RT-qPCR and WB, respectively. (G, H) The CCK8 method and flow cytometry were utilized to gauge cell viability and apoptosis. (I) The levels of IL-1β and TNFα were monitored by RT-qPCR. (JL) The expression of Bax, cleaved Caspase3, MMP3, MMP13 and NLRP3-ASC-cleaved Caspase1 was examined by WB. nsP>0.05, **P<0.01, ***P<0.001. N=3.