Research Paper Volume 13, Issue 18 pp 22332—22344

METTL3-mediated m6A modification of KIF3C-mRNA promotes prostate cancer progression and is negatively regulated by miR-320d

class="figure-viewer-img"

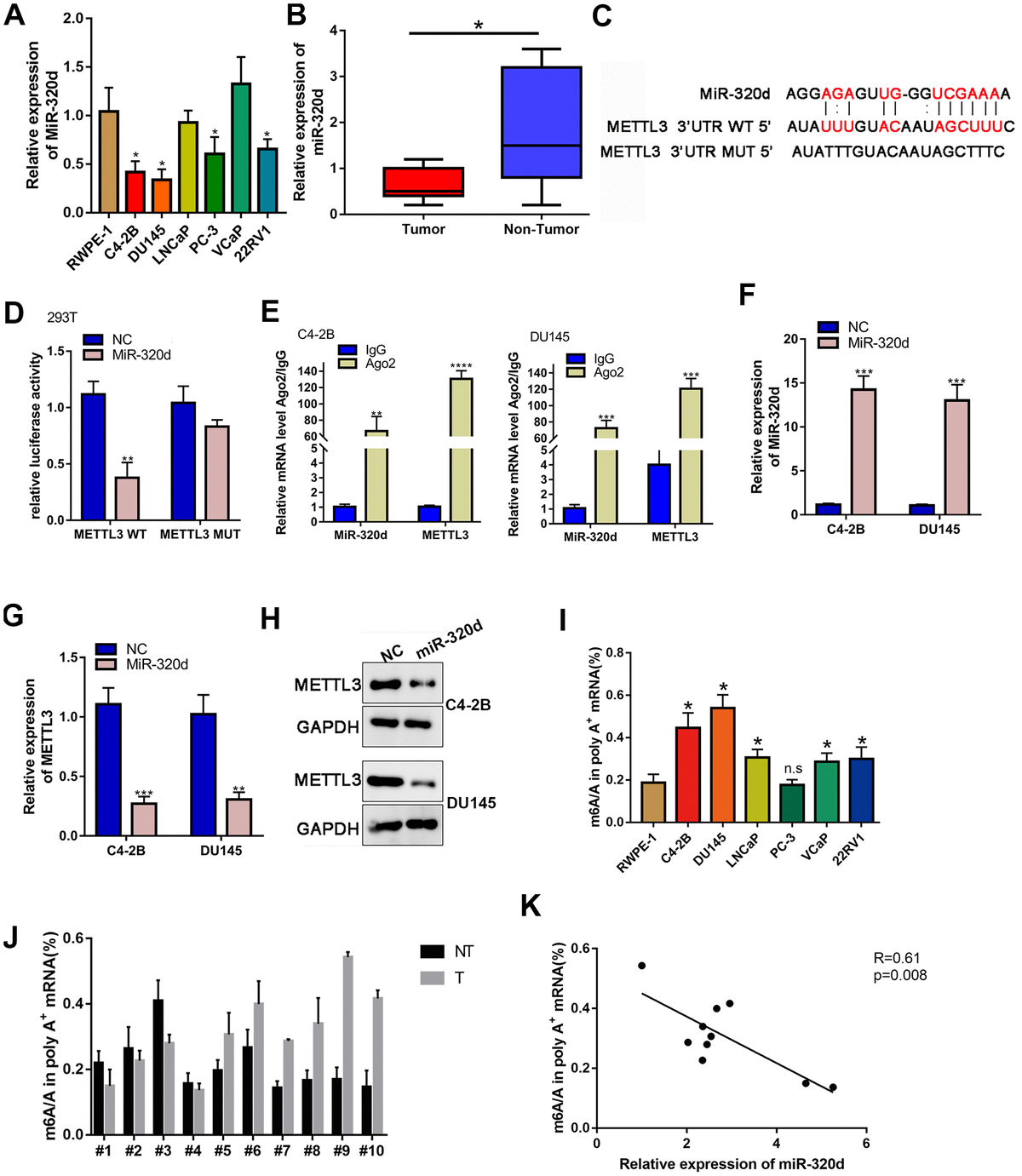
Figure 4. METTL3 is the target gene of miR-320d. (A) RT-qPCR showing miR-320d expression in PCa cell lines. (B) Binding sites between miR-320d and METTL3 from Starbase 3.0 and the mutant sites. (C) Luciferase assay of cells transfected with pmirGLO-3’UTR reporter of METTL3 in the miR-320d overexpressing 293T cells. (D) RIP assays were conducted to show the interaction between miR-320d and METTL3. (E, F) RT-qPCR and western-blot showing expression of miR-320d and METTL3 in the miR-320d overexpressing PCa cells. (G, H) RT-qPCR and western blot were conducted to show KIF3C expression under indicated transfection. Data are reported as means ± standard deviation of three independent experiments. *p < 0.05; **p < 0.01. (I, J) Quantification of m6A levels in mRNA extracted from pancreatic cancer cell lines and PCa tissues. (K) The correlation of the miR-320d expression and m6A level in the PCa tissues. *p < 0.05; **p < 0.01.