This article is currently undergoing investigation.
Research Paper Volume 13, Issue 18 pp 22459—22473

miR-19b-3p relieves intervertebral disc degeneration through modulating PTEN/PI3K/Akt/mTOR signaling pathway

class="figure-viewer-img"

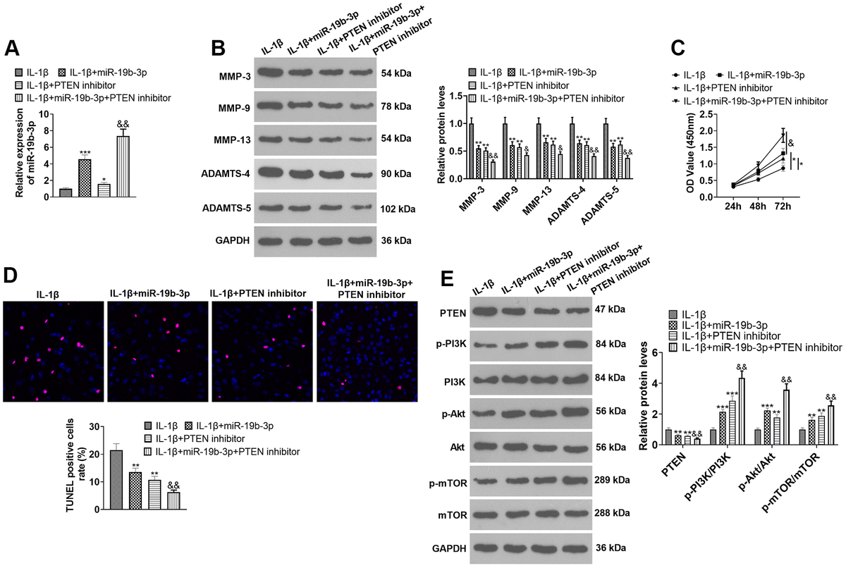
Figure 6. Inhibiting PTEN enhanced the protective effect of miR-19b-3p. In the in-vitro IL-1β-induced IVDD model, HNPCs were transfected with miR-19b-3p mimics or treated with the mTOR inhibitor (50 nM) for 24 hours. (A) The miR-19b-3p level was gauged by qRT-PCR. (B) The expression of MMP-3, MMP-9, MMP-13, ADAMTS-4 and ADAMTS-5 were tested by WB. (C, D) CCK-8 and TUNEL staining were adopted to examine cell proliferation and apoptosis of each group. (E) WB was used to test the PTEN/PI3K/Akt/mTOR pathway expression. * P <0.05, ** P <0.01, *** P <0.001 (vs.IL-1β group). & P <0.05, && P <0.01 (vs.IL-1β+miR-19b-3p group). N=3.