Research Paper Volume 13, Issue 18 pp 22556—22570

MSCs enhances the protective effects of valsartan on attenuating the doxorubicin-induced myocardial injury via AngII/NOX/ROS/MAPK signaling pathway

class="figure-viewer-img"

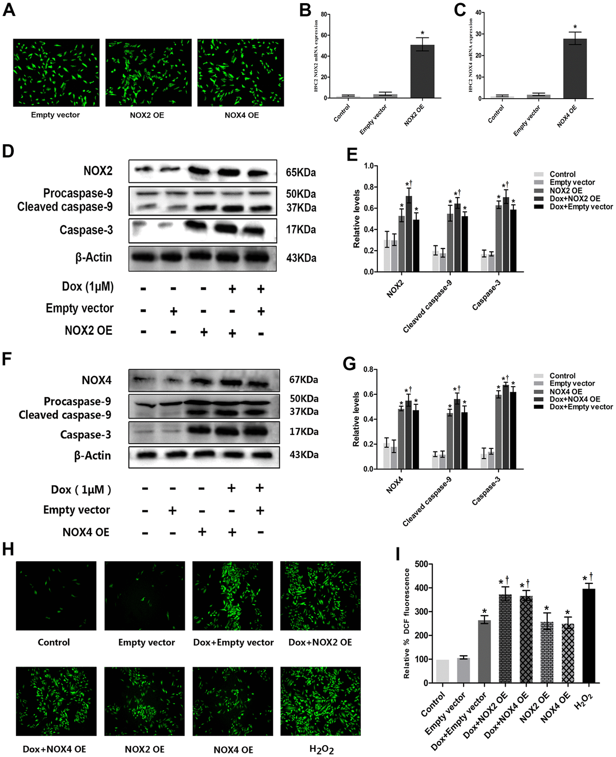
Figure 4. Overexpression of NOX2 and NOX4 could increase DOX-induced ROS production and expression of apoptotic proteins in H9c2 cells. (A) Fluorescence microscope observation of H9c2 cells after transfecting with Empty vector, NOX2 OE and NOX4 OE (×100). (B) The bar graph of NOX2 eukaryotic expression plasmid verified by RT-PCR. (C) The bar graph of NOX4 eukaryotic expression plasmid verified by RT-PCR. (D) Western blot analysis of NOX2 OE and DOX-treatment on NOX2, caspase-3, cleaved caspase-9 protein levels. (E) Densitometry analysis of the protein bands of NOX2, caspase-3, cleaved caspase-9 proteins. (F) Western blot analysis of NOX4 OE and DOX-treatment on NOX4, caspase-3, cleaved caspase-9 protein levels. (G) Densitometry analysis of the protein bands of NOX4, caspase-3, cleaved caspase-9 proteins. (H) Effect of NOX2 OE, NOX4 OE and DOX-treatment on ROS levels at 12 h time point in H9c2 cells. (I) Microscopic analysis of NOX2 OE, NOX4 OE and DOX-treatment on ROS levels by DCF Fluorescence. *P<0.05 vs. Control; †P<0.05 vs. Dox. Dox, doxorubicin; OE, overexpression.