Research Paper Volume 13, Issue 21 pp 24017—24036

Low-protein diet applied as part of combination therapy or stand-alone normalizes lifespan and tumor proliferation in a model of intestinal cancer

class="figure-viewer-img"

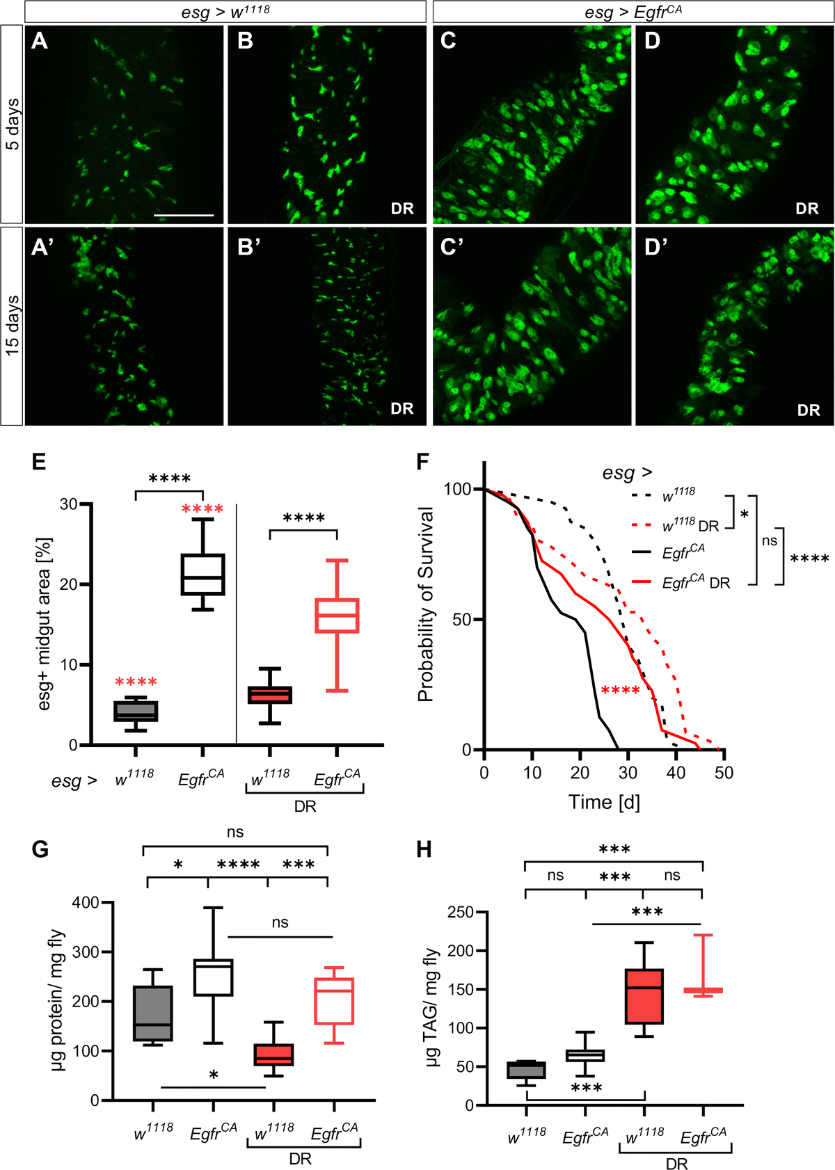
Figure 1. Dietary restriction reduces the EgfrCA-induced phenotype. Control animals (esg > w1118) and animals with Egfr-induced over-proliferation (esg > EgfrCA) in intestinal stem cells and enteroblasts (esg+ cells) were exposed to dietary restriction (DR) during induction. The esg+ cells are marked with GFP. (A, B) Intestines of control flies with and without exposure to DR after 5 days and 15 days (A’, B’). (C, D) Intestines of EgfrCA animals with and without exposure to DR after 5 days and 15 days (C’, D’). (E) Quantification of the area covered by GFP-positive cells indicating the number of esg+ cells in the midgut after 5 days of intervention. n = 10–13. (F) The lifespan of animals exposed to DR. n = 32–40. (G) Quantification of protein per mg fly after 5 days. n = 10–11. (H) Quantification of triacylglyceride (TAG) per mg fly after 5 days. n = 10. Statistical significance was tested by one-way ANOVA and the Tukey test. The lifespan significance was tested by the log-rank (Mantel-Cox) test. Significances are marked with lines or the corresponding color. ns = not significant, * = p < 0.05, *** = p < 0.001, **** = p < 0.0001. Scale bar: 100 μm.