Research Paper Volume 13, Issue 23 pp 25153—25179

A circadian rhythm-related gene signature associated with tumor immunity, cisplatin efficacy, and prognosis in bladder cancer

class="figure-viewer-img"

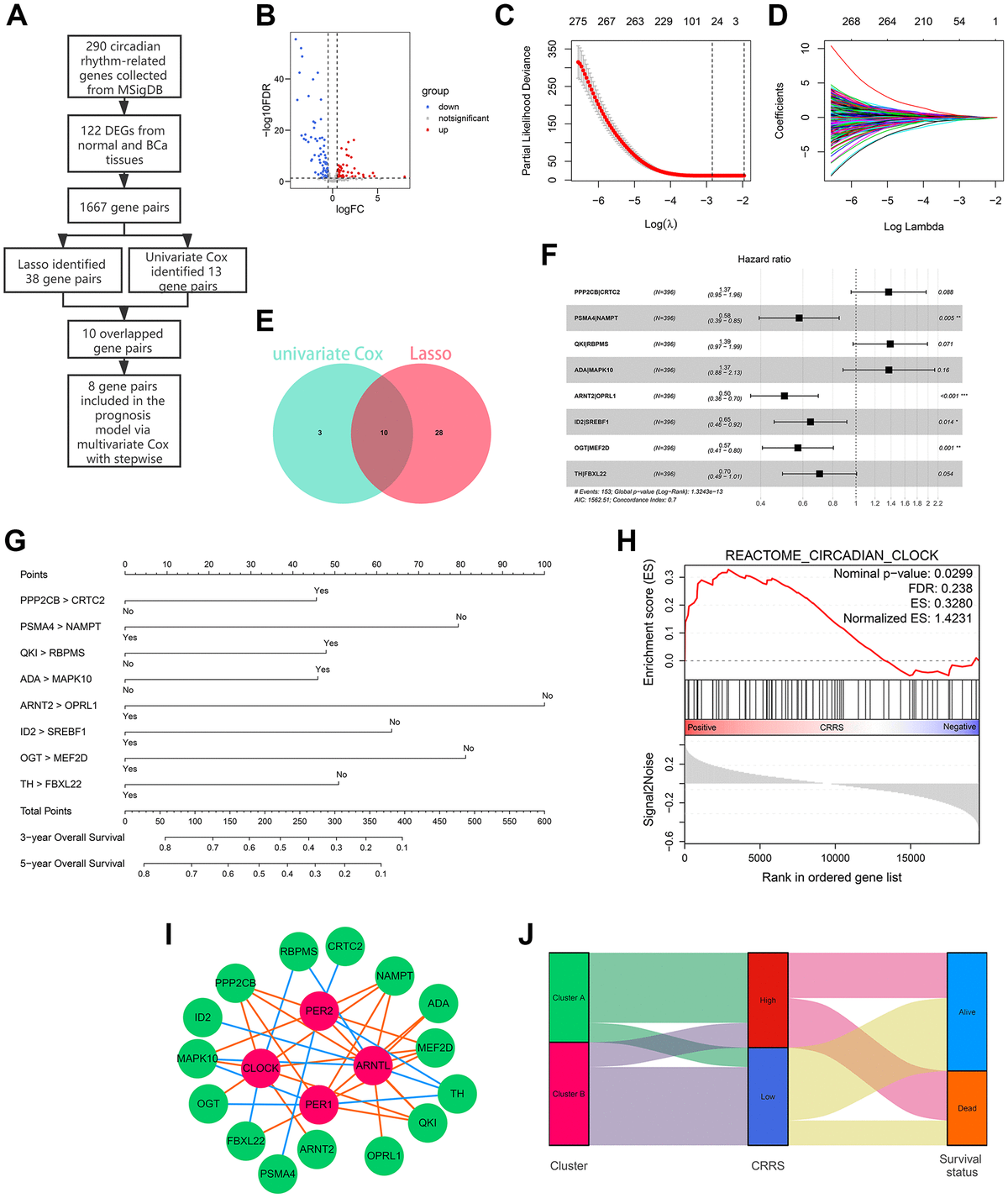
Figure 2. Development of a circadian rhythm-related signature. (A) The process of the prognostic model construction. (B) The volcano plot displaying 122 of 290 circadian rhythm-related genes were differentially expressed between adjacent normal and BCa tissues. (C, D) Lasso regression identified 38 gene pairs correlated with BCa prognosis. The lines with different colors represented different variables. (E) 10 gene pairs were con-determined via univariate Cox regression and Lasso algorithm. (F, G) The forest plot (F) and the nomogram (G) of the established model. (H) The circadian clock pathway was significantly up-regulated in patients with high CRRS. (I) The correlation between the genes in CRRS and known circadian transcription factors. The green bubbles and red bubbles represented the CRRS genes and transcription factors, respectively. The red lines and blue lines represented the positive and negative correlations, respectively. (J) The Sankey plot indicated the association between circadian clustering, CRRS stratification, and survival status. BCa, bladder cancer; CRRS, circadian rhythm-related score.