Research Paper Volume 13, Issue 24 pp 26063—26094

Tertiary lymphoid structure stratifies glioma into three distinct tumor subtypes

class="figure-viewer-img"

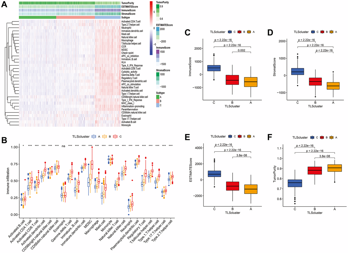
Figure 5. Immune infiltration and tumor microenvironment of three TLS subtypes in TCGA cohort. (A) Heatmap of TLS subtypes associated with immune infiltration and immune funtion. (B) the signature of 23 immune cell among TLS subtypes. (CF) tumor microenvironment of TLS subtypes. (C) subtype had higher immune, stromal, and ESTIMATE scores compared with the scores of the A and B subtypes; however, tumor purity was lower (Figure 5C5F).