Research Paper Volume 14, Issue 5 pp 2367—2382

Centrosomal protein 290 is a novel prognostic indicator that modulates liver cancer cell ferroptosis via the Nrf2 pathway

class="figure-viewer-img"

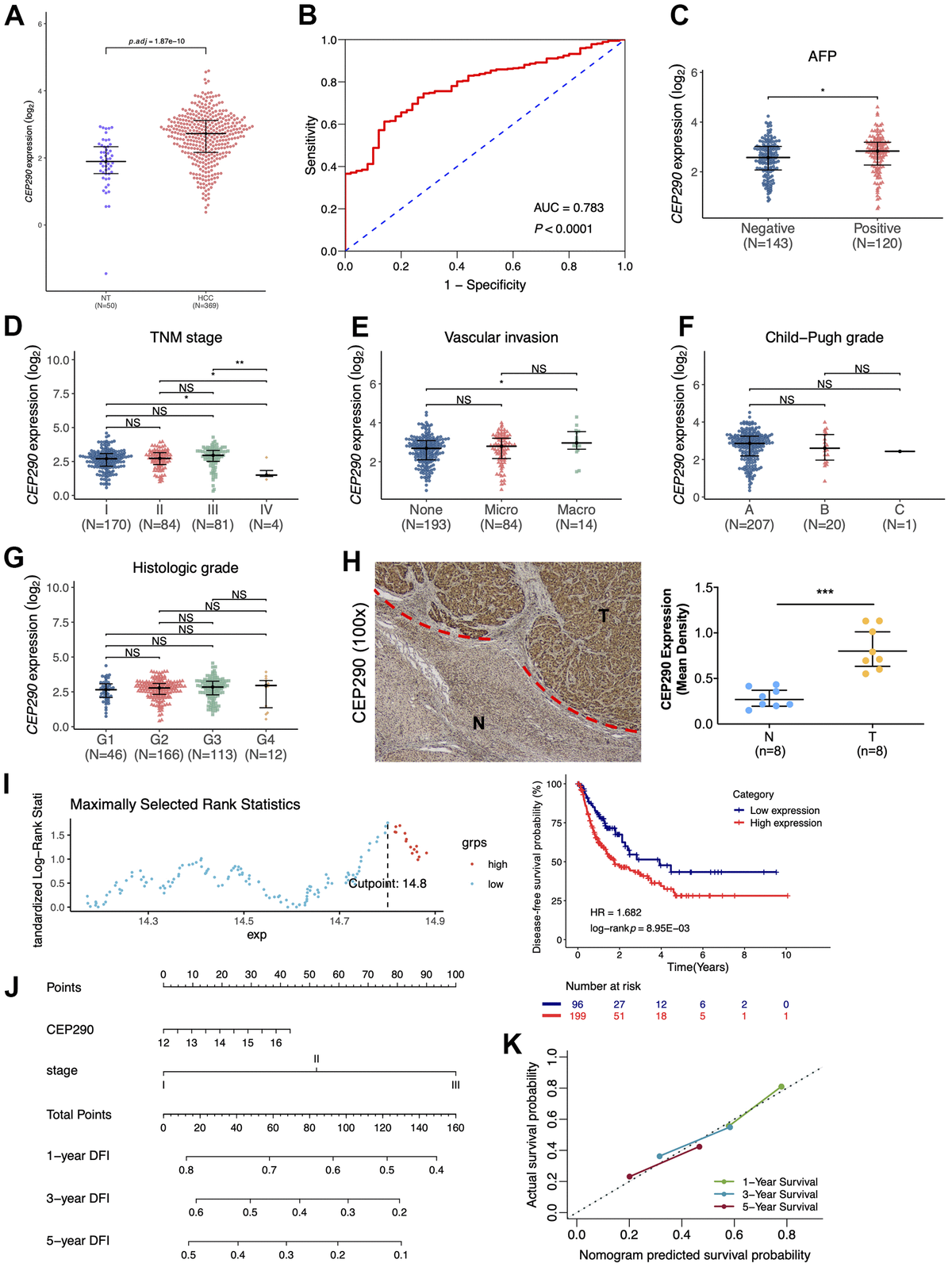
Figure 3. Clinical significance of CEP290. (A) The CEP290 mRNA expression level is shown in TCGA-LIHC data (n=419). (B) Validation of the predictive value of CEP290 upregulation in diagnosing HCC based on the ROC curve. (CG) CEP290 levels in comparison with AFP, TMN stage, vascular invasion, Child-Pugh grade and histologic grade. (H) Typical images (left) as well as quantification (right) of the IHC staining of CEP290 in the 8 HCC specimens and matched non-cancerous specimens. (I) DFS analysis based on the X-tile plots threshold. (J) Prognosis nomogram for HCC cases after surgery. (K) Calibration curve for the nomogram used to predict 1-, 3- and 5-year DFS.