Research Paper Volume 14, Issue 6 pp 2793—2804

Local anesthetic levobupivacaine inhibits stemness of osteosarcoma cells by epigenetically repressing MAFB though reducing KAT5 expression

class="figure-viewer-img"

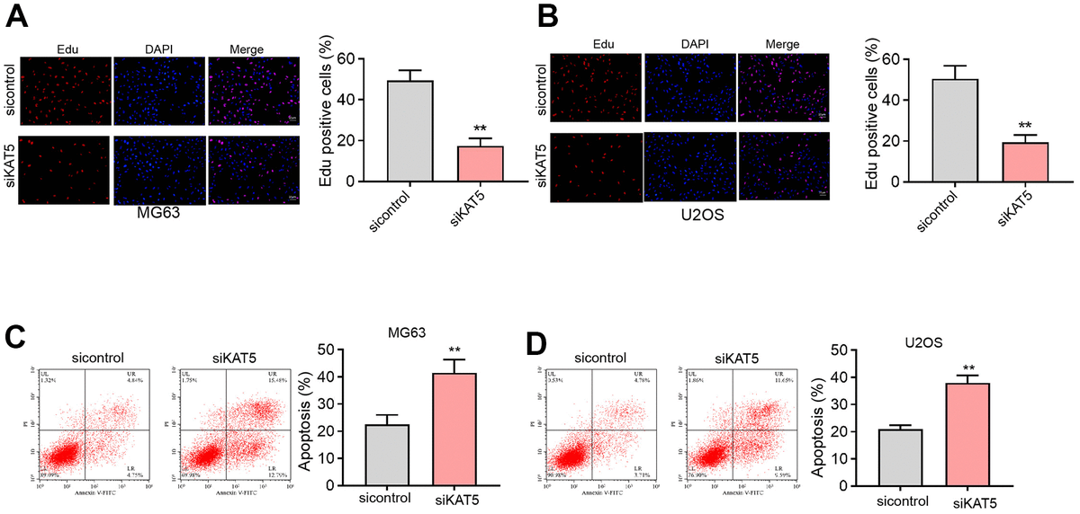
Figure 5. The inhibition of KAT5 reduces cell proliferation and induces cell apoptosis in osteosarcoma cells. (AD) MG63 and U2OS cells were transfected with KAT5 siRNA. (A, B) Cell proliferation was detected by Edu assays. (C, D) Cell apoptosis was analyzed by Annexin V/PI apoptosis detection kit. mean ± SD, ** P < 0.01.