Research Paper Volume 14, Issue 7 pp 3070—3083

Hypoxic pretreatment of adipose-derived stem cell exosomes improved cognition by delivery of circ-Epc1 and shifting microglial M1/M2 polarization in an Alzheimer’s disease mice model

class="figure-viewer-img"

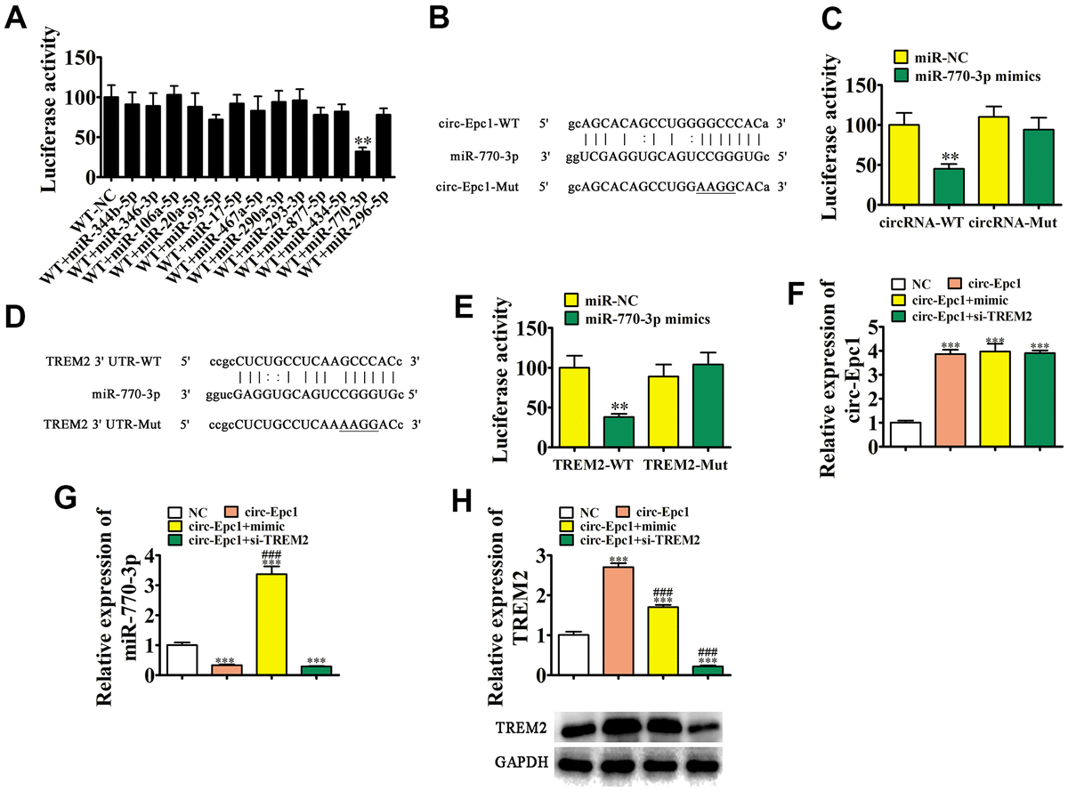
Figure 4. TREM2 and miR-770-3p are downstream targets of circ-Epc1. (A) Dual-luciferase reporter assays showed that co-transfecting wild-type (WT) and mimic miR-770-3p decreased the luciferase activity in HEK293T cells. Data are the means ± SD. **P < 0.01 vs. WT+NC. (B) Predicted binding sites of miR-770-3p in circ-Epc1. The mutant version of circ-Epc1 is shown. (C) Relative luciferase activity determined 48 h after transfecting HEK293T cells with the miR-770-3p mimic/NC or circ-Epc1 WT/Mut. Data are presented as the means ± SD. **P < 0.01. (D) Predicted binding sites of miR-770-3p within the 3′-UTR of TREM2. The mutant version of the TREM2 3′-UTR is shown. (E) Relative luciferase activity determined 48 h after transfecting HEK293T cells with the miR-770-3p mimic/NC or 3′-UTR-TREM2 WT/Mut. Data are presented as the means ± SD. **P < 0.01. (FH) RT-qPCR and western blot detection showing the expressions of circ-Epc1, miR-770-3p, and TREM2 in BV2 cells after transfection with circ-Epc1 overexpression (circ-Epc1), miR-770-3p mimic (mimic), TREM2 silencing vector (si-TREM2) individually, or in combination. Data are presented as means ± SD. ***P < 0.001 vs. NC; ###P < 0.001 vs. circ-Epc1.