Research Paper Volume 14, Issue 7 pp 3276—3292

An immune subtype-related prognostic signature of hepatocellular carcinoma based on single-cell sequencing analysis

class="figure-viewer-img"

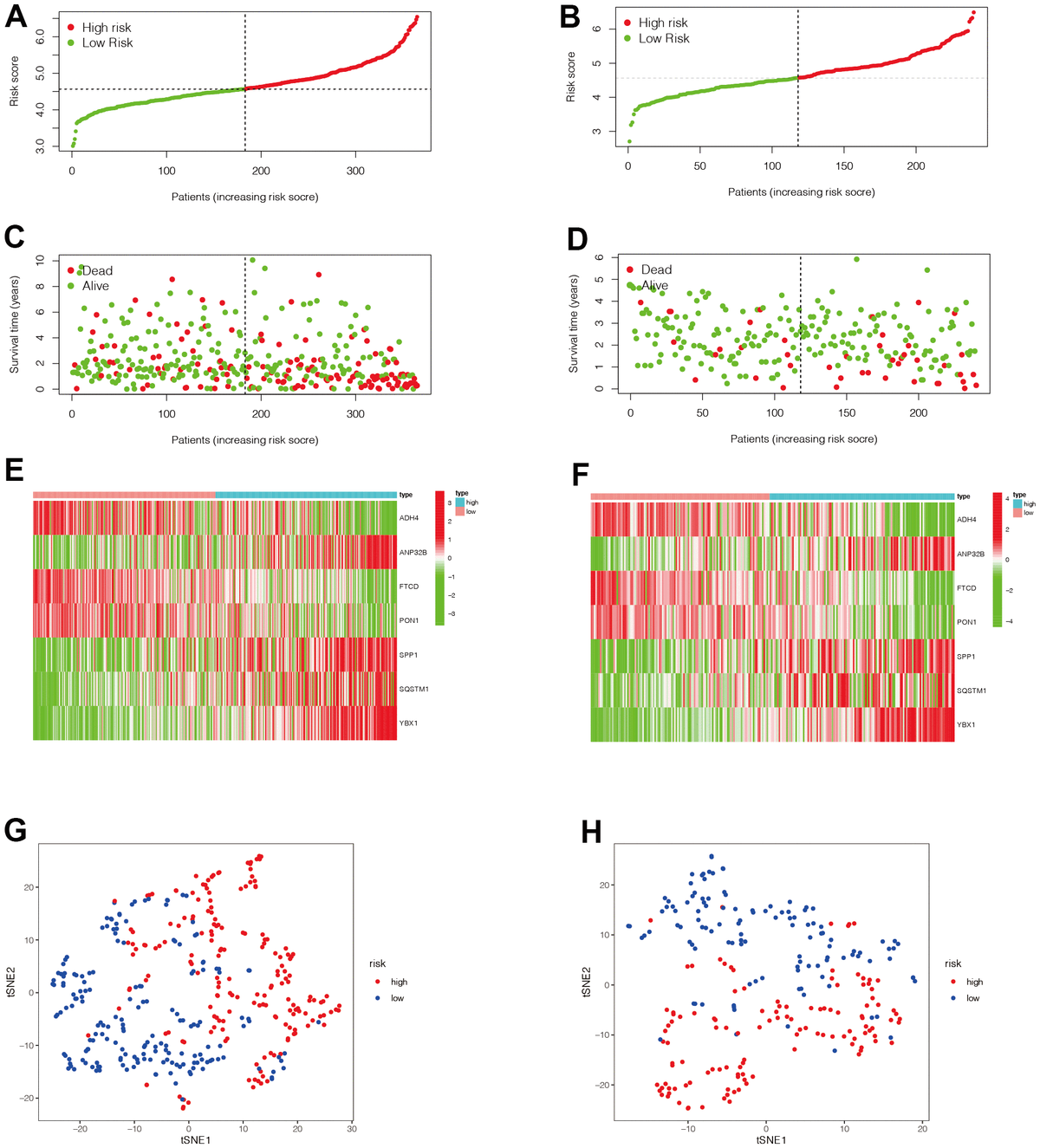
Figure 6. Evaluation of the value of the prognostic model. (AF) We then analyzed the distribution of gene expression and patient survival in the models between the high - and low-risk groups in two data sets. We found that genes ADH4, FTCD, and PON1 were highly expressed in the low-risk group, while ANP32B, SPP1, SQSTM1, and YBX1 were highly expressed in the high-risk group. Moreover, we found that with the increase of risk value, the proportion of HCC patients who died increased. (G, H) We then further explored the ability of the prognostic model to distinguish HCC patients in two data sets and found that HCC patients could be well divided into two categories in both data sets.