Research Paper Volume 14, Issue 8 pp 3540—3553

MicroRNA-181a-5p prevents the progression of esophageal squamous cell carcinoma in vivo and in vitro via the MEK1-mediated ERK-MMP signaling pathway

class="figure-viewer-img"

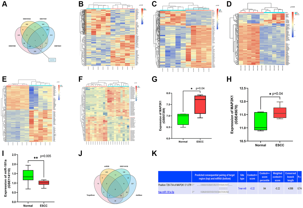
Figure 1. MiR-181a-5p was predicted as an applicant miRNA that affected the development of ESCC by targeting MAP2K1 (MEK1). (A) The top 300 DEGs determined from GSE161533, GSE17351, GSE75241 and GSE67269 datasets; (BE) The heat map depicted the top 100 DEGs from GSE161533, GSE17351, GSE75241 and GSE67269 datasets; (F) The heat map depicted the top 100 DEMs from GSE114110 (G) the expression of MAP2K1 in ESCC in the GSE67269 dataset; (H) the expression of MAP2K1 in ESCC in the GSE45670 dataset; (I) the expression of miR-181a in ESCC in the GSE114110 dataset; (J) the top 100 miRNAs predicted from TargetScan, miRDB, and starBase. (K) miR-181a-5p was found had targeted binding regions with MAP2K1 (MEK1).