Research Paper Volume 14, Issue 9 pp 3887—3909

Ox-LDL-mediated ILF3 overexpression in gastric cancer progression by activating the PI3K/AKT/mTOR signaling pathway

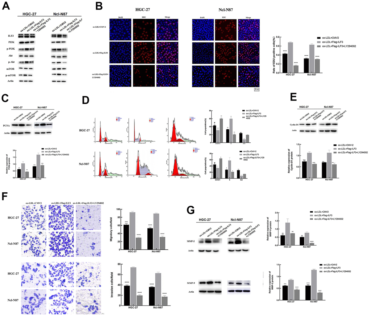
class="figure-viewer-img"

Figure 8. ILF3 regulated gastric cancer cell proliferation, cell cycle, migration, and invasion via PI3K/AKT/mTOR signaling pathway. (A) The effect of ILF3 on PI3K/AKT/mTOR signaling pathway was verified with western blot. ILF3-overexpressed plasmids (flag-ILF3) treatment significantly activated PI3K/AKT/mTOR signaling pathway. The expression of p-PI3K/PI3K, p-AKT/AKT, and p-mTOR/mTOR were significantly upregulated compared to vector plasmids (CMV2) group. And PI3K/AKT inhibitor LY294002 treatment significantly inhibited the PI3K/AKT/mTOR signaling pathway. (B) Edu assay analyzed the effects of PI3K/AKT/mTOR signaling pathway affected by ILF3 on cell proliferation of gastric cancer cells. ILF3-overexpressed plasmids (flag-ILF3) treatment significantly promoted the proliferation of HGC-27 and Ncl-N87 cells. And PI3K/AKT inhibitor LY294002 treatment significantly inhibited the proliferation of HGC-27 and Ncl-N87 cells compared to control group ILF3-overexpressed plasmids (flag-ILF3) group. (C) The protein expression of PCNA was lower expressed in the PI3K/AKT inhibitor LY294002 treatment and vector plasmids (CMV2) groups compared to ILF3-overexpressed plasmids (flag-ILF3) group. (D) Flow cytometry analyzed the effects of PI3K/AKT/mTOR signaling pathway affected by ILF3 on cell cycle of gastric cancer cells. ILF3-overexpressed plasmids (flag-ILF3) treatment significantly promoted the cell cycle of HGC-27 and Ncl-N87 cells. And PI3K/AKT inhibitor LY294002 treatment significantly inhibited the cell cycle HGC-27 and Ncl-N87 cells compared to ILF3-overexpressed plasmids (flag-ILF3) group. (E) The protein expression of cyclin-D1 was lower expressed in the PI3K/AKT inhibitor LY294002 treatment and vector plasmids (CMV2) groups compared to ILF3-overexpressed plasmids (flag-ILF3) group. (F) Transwell assay analyzed the effects of PI3K/AKT/mTOR signaling pathway affected by ILF3 on migration and invasion of gastric cancer cells. ILF3-overexpressed plasmids (flag-ILF3) treatment significantly promoted the migration and invasion of HGC-27 and Ncl-N87 cells. And PI3K/AKT inhibitor LY294002 treatment significantly inhibited the migration and invasion HGC-27 and Ncl-N87 cells compared to ILF3-overexpressed plasmids (flag-ILF3) group. (G) The protein expression of MMP-2 and MMP-9 were lower expressed in the PI3K/AKT inhibitor LY294002 treatment and vector plasmids (CMV2) groups compared to ILF3-overexpressed plasmids (flag-ILF3) group. **P < 0.01, ***P < 0.001, ****P < 0.0001.