Research Paper Volume 14, Issue 9 pp 3921—3940

Scorpion and centipede alleviates severe asthma through M2 macrophage-derived exosomal miR-30b-5p

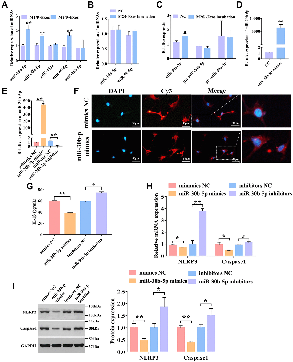
class="figure-viewer-img"

Figure 4. M2Φ-Exos transfer miR-30b-5p to regulate airway epithelial cell pyroptosis. (A) The expression levels of miRNAs in M2Φ-Exos. qRT-PCR was used to detect five candidate miRNAs. U6 was used as an internal control. (n = 3) (B) The expression levels of miRNAs in airway epithelial cells incubated with M2Φ-Exos. (n = 3) (C) The expression level of miR-30b-5p in airway epithelial cells incubated by M2Φ-Exos. (n = 3) (D) The expression level of miR-30b-5p in M2Φ-Exos transfected with miR-30b-5p mimics. (n = 3) (E) Overexpression and interference efficiency of miR-30b-5p were detected by qRT-PCR. (n = 3) (F) M2Φ-Exos containing miR-30b-5p internalization was observed with a fluorescence microscope. Scale bars = 50 μm. (G) The expression level of IL-1β was measured s by ELISA assay in airway epithelial cell. (n = 3) (H) The expression levels of NLRP3 and caspase-1 were determined by qPCR. (n = 3) (I) The protein expression level of NLRP3 and caspase-1 was detected by Western blotting. *P < 0.05; **P < 0.01.