Research Paper Volume 14, Issue 9 pp 4000—4013

Knockdown of Peroxiredoxin V increased the cytotoxicity of non-thermal plasma-treated culture medium to A549 cells

class="figure-viewer-img"

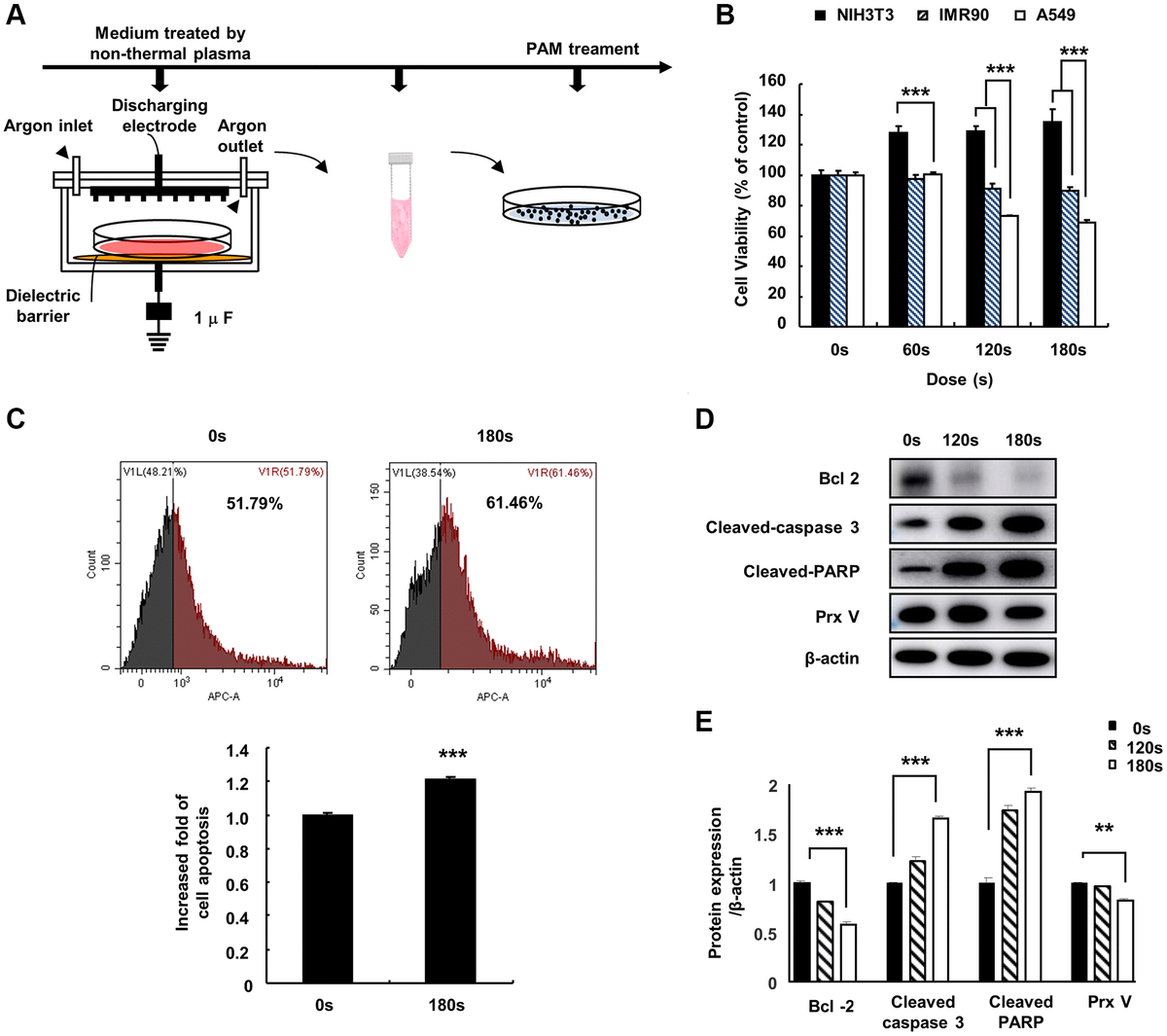
Figure 1. Effect of PAM on A549 cells. (A) Non-thermal PAM treatment experiment timeline. (B) The NIH3T3, IMR90, and A549 cells were treated with PAM (16.4 kV) in a dose-dependent manner for 24 h, and cell viability was measured using MTT assays. (C) Apoptotic A549 cells treated with PAM were detected via flow cytometry. (D and E): Western blotting of apoptosis-related proteins BCL2 apoptosis regulator, cleaved caspase-3, PARP, and PRDX5 in A549 cells after treatment with PAM (16.4 kV for 120 or 180 s). Quantified data are presented as the mean ± standard deviation of three independent experiments. Significant different are indicated at *p < 0.05; **p < 0.01; ***p < 0.001 vs. the control. Con, control.