Research Paper Volume 14, Issue 10 pp 4336—4356

Identification and validation of aging-related genes in COPD based on bioinformatics analysis

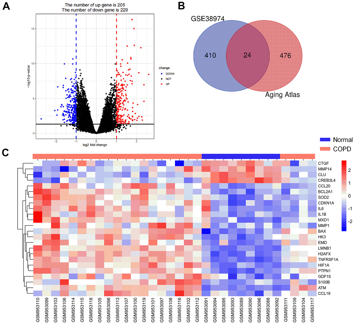
class="figure-viewer-img"

Figure 2. Aging-related differentially expressed genes (DEG) between COPD subjects and normal controls. (A) Volcano plot of the DEGs from GSE38974 with adjusted P <0.05 and |log2 FC| >1 as threshold values. Red and blue dots indicate significantly upregulated and downregulated genes, respectively. (B) Venn diagram of COPD differentially expressed genes and aging-related genes. (C) Heatmap of the expression of 24 aging- and COPD-related genes.