Research Paper Volume 14, Issue 9 pp 4085—4106

A novel lncRNA-miRNA-mRNA triple network identifies lncRNA XIST as a biomarker for acute myocardial infarction

class="figure-viewer-img"

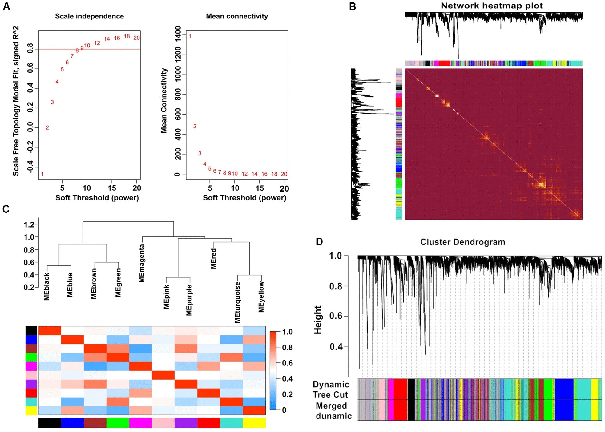
Figure 1. Weighted gene co-expression network analysis. (A) Analysis of network topology for various soft-thresholding powers. (B) Heatmap of the topological overlap in the gene network. (C) Relationship among all the modules. (D) Clustering dendrogram of genes. Gene clustering tree (dendrogram) obtained by hierarchical clustering of adjacency-based dissimilarity.