Research Paper Volume 14, Issue 9 pp 4137—4157

LncRNA CRART16/miR-122-5p/FOS axis promotes angiogenesis of gastric cancer by upregulating VEGFD expression

class="figure-viewer-img"

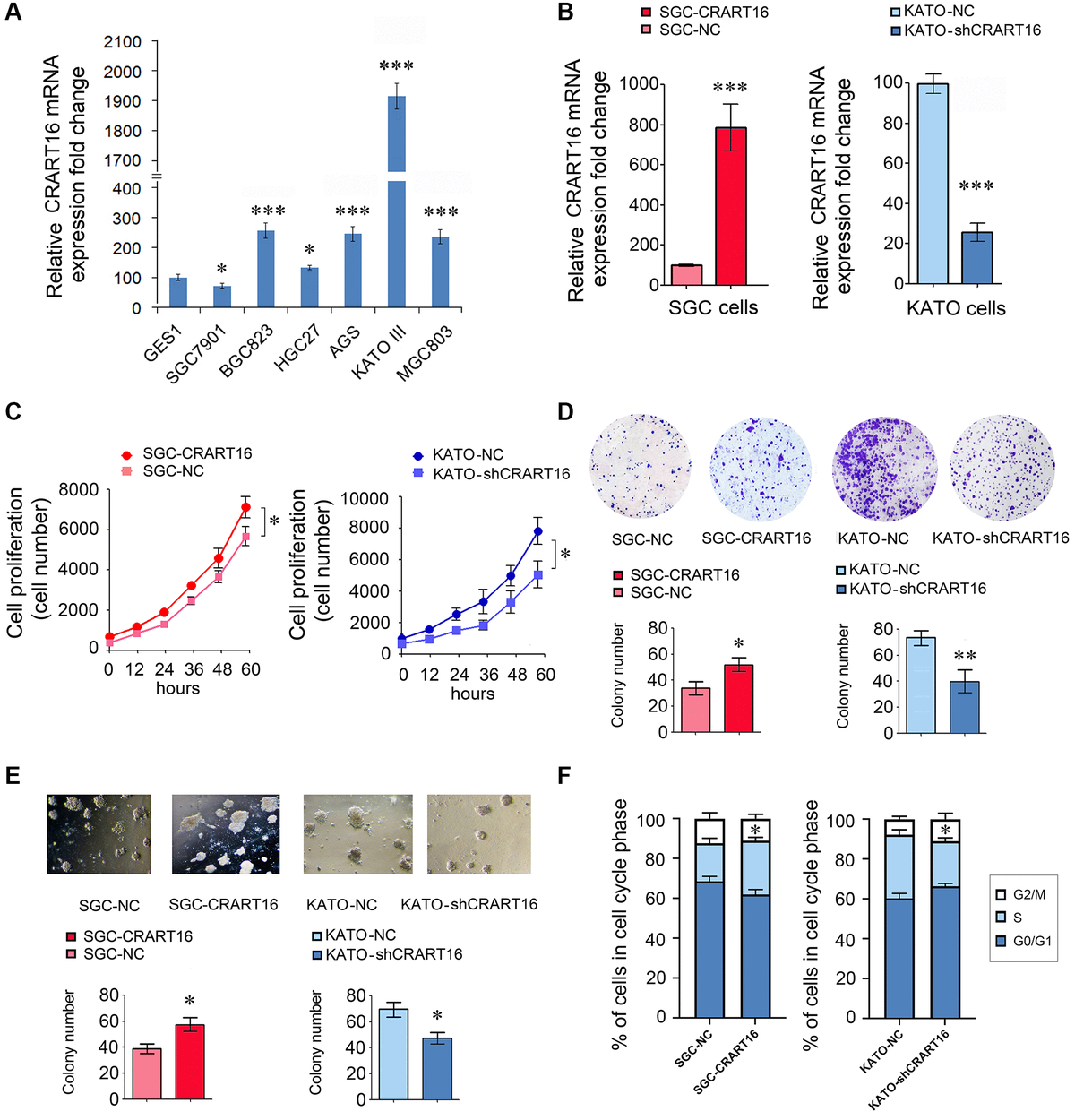
Figure 2. CRART16 promotes the growth rate, clonogenicity, and the cell cycle progression of gastric cancer cells. (A) CRART16 expressions were examined in six kinds of gastric cancer cell lines and one normal gastric cell line using qRT-PCR (*P < 0.05, ***P < 0.001). (B) The expression of CRART16 was examined by qRT-PCR in SGC-7901 cells transfected with CRART16 or negative control lentiviruses. CRART16 expression was also examined in KATO-III cells transfected with CRART16 shRNA or negative control plasmids using qRT-PCR. GAPDH served as a loading control (***P < 0.001). (C) The CCK-8 assay determined the growth rate of gastric cancer cells (*P < 0.05). (D) Representative images of cell colonies formed by the indicated gastric cancer cells on the 14th day after seeding (*P < 0.05). (E) Representative images of cell colonies formed in Matrigel by the indicated gastric cancer cells on the 14th day after seeding (*P < 0.05). (F) Cell cycle distribution and analysis of S phase of indicated gastric cancer cells (*P < 0.05). All data are presented as mean ± SD from three separate experiments.