Research Paper Volume 14, Issue 9 pp 4137—4157

LncRNA CRART16/miR-122-5p/FOS axis promotes angiogenesis of gastric cancer by upregulating VEGFD expression

class="figure-viewer-img"

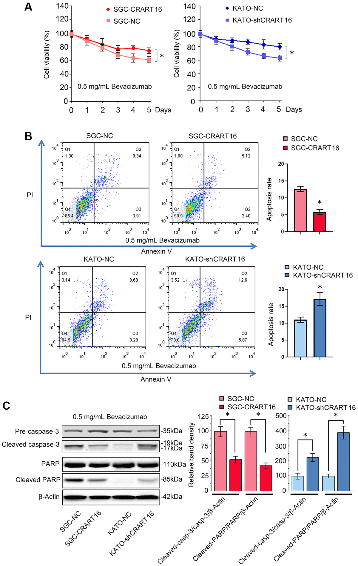
Figure 3. CRART16 overexpression reverses bevacizumab-induced apoptosis. (A) The CCK8 assay was carried out to evaluate the viability of different gastric cancer cells treated with bevacizumab for five days (*P < 0.05). (B) Flow cytometry showing the apoptosis rate of indicated gastric cancer cells treated with bevacizumab for 48 hours (*P < 0.05). (C) Based on western blotting, the relative expression levels of cleaved caspase-3 and cleaved PARP in indicated gastric cancer cells treated with bevacizumab for 48 hours. β-Actin was used as a loading control (*P < 0.05). All data are presented as mean ± SD from three separate experiments.