Research Paper Volume 14, Issue 9 pp 4137—4157

LncRNA CRART16/miR-122-5p/FOS axis promotes angiogenesis of gastric cancer by upregulating VEGFD expression

class="figure-viewer-img"

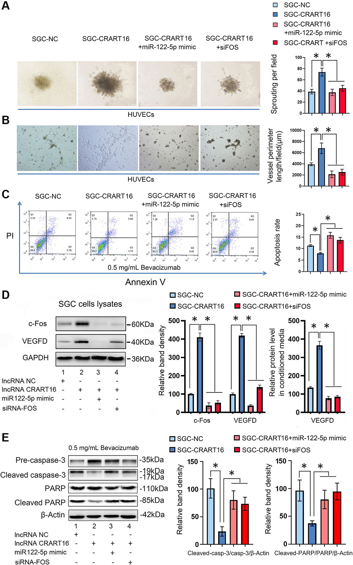
Figure 7. CRART16 promotes angiogenesis and bevacizumab resistance by regulating the miR-122-5p/c-Fos axis. (A) Effects of conditioned medium on spheroid sprouting of HUVECs (*P < 0.05). (B) Effects of indicated conditioned medium on capillary formation by HUVECs (*P < 0.05). (C) The apoptosis rate of indicated cells treated with bevacizumab for 48 hours (*P < 0.01). (D) Levels of c-Fos and VEGFD were determined by western blotting. GAPDH served as a loading control (*P < 0.05). The expression levels of VEGFD in conditioned media from different kinds of gastric cancer cells were determined by ELISA (*P < 0.05). (E) Based on western blotting, the relative expression levels of cleaved caspase-3 and cleaved PARP in indicated gastric cancer cells treated with bevacizumab for 48 hours. β-Actin served as a loading control (*P < 0.05). All data are presented as mean ± SD from three separate experiments.