Research Paper Volume 14, Issue 9 pp 4137—4157

LncRNA CRART16/miR-122-5p/FOS axis promotes angiogenesis of gastric cancer by upregulating VEGFD expression

class="figure-viewer-img"

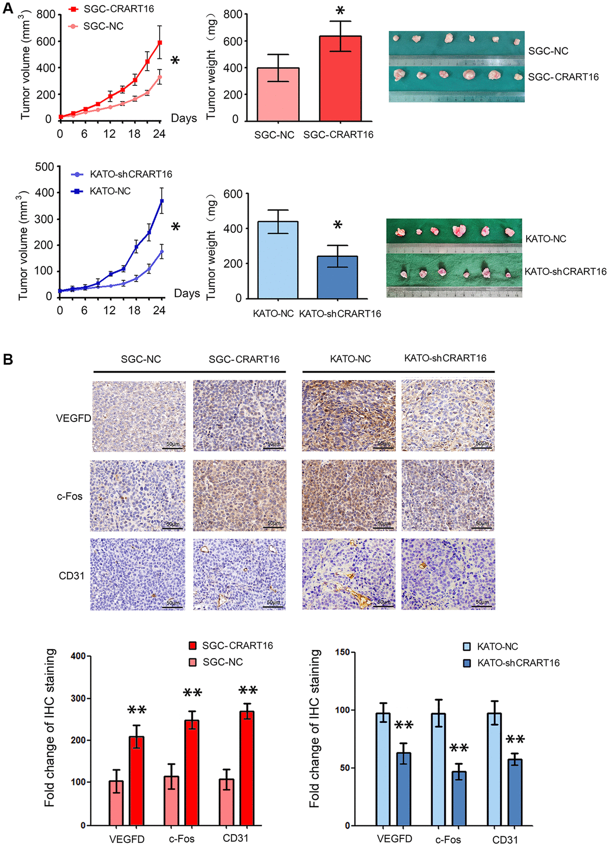
Figure 9. CRART16 overexpression in gastric cancer cells accelerates tumor growth and upregulates angiogenesis in nude mouse models. (A) Tumor volumes and tumor weights are illustrated as mean ± SD for six mice from different groups (*P < 0.05). (B) Representative micrographs and quantitation of immunostaining against c-Fos, VEGFD, and CD31 in different tumor sections. All data are presented as mean ± SD of quintuplicate determinations of six mice from different groups (**P < 0.01).