Research Paper Volume 14, Issue 10 pp 4586—4605

Construction and validation of an immunoediting-based optimized neoantigen load (ioTNL) model to predict the response and prognosis of immune checkpoint therapy in various cancers

class="figure-viewer-img"

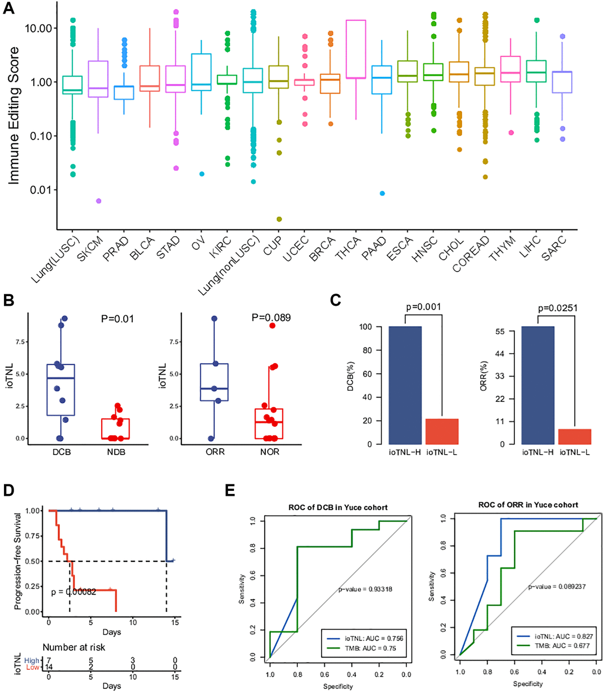
Figure 5. Landscape of immune editing score and application of ioTNL on panel-based Yuce cohort. (A) Landscape of immune editing score in 20 cancer types. The immune editing scores were scale in log10 on y-axis. 20 cancer types were label on x-axis and arranged in ascending order by their median immune editing score. (B) Boxplots of the distribution of ioTNL scores between patients with DCB and NDB (left), also with ORR and NOR (right). (C) Barplots of DCB rate (left) and ORR rate (right) between ioTNL-H group and ioTNL-L group. (D) Kaplan-Meier analysis of patient progression-free survival between ioTNL-H group and ioTNL-L group. (E) Comparison of sensitivity and specificity between ioTNL and TMB in predicting patient DCB (left) and ORR (right).