Research Paper Volume 14, Issue 13 pp 5427—5448

Development of a prognostic signature based on immune-related genes and the correlation with immune microenvironment in breast cancer

class="figure-viewer-img"

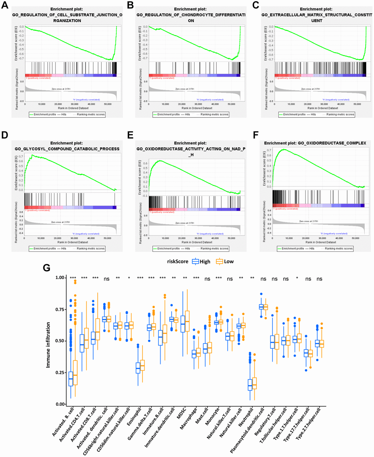
Figure 6. Enrichment plots of Gene Ontology annotation from gene set enrichment analysis (GSEA). GSEA results showed that the regulation of cell substrate junction organization (A), Regulation of chondrocyte differentiation (B), and Extracellular matrix structural constituent (C) were differentially enriched in low-risk phenotype, while Glycosyl compound catabolic process (D), Oxidoreductase activity on NADPH (E) and Oxidoreductase complex (F) were enriched in the high-risk phenotype. The expression abundance of different TME infiltrating cells in the high- and low-risk group (G). The upper and lower end of the box represented the quartile range of the value, the middle line represented the median value, and the asterisk represented the statistical p-value (*P < 0.05, **P < 0.01, ***P < 0.001).