Research Paper Volume 14, Issue 13 pp 5493—5510

E3 ubiquitin ligase RBX1 drives the metastasis of triple negative breast cancer through a FBXO45-TWIST1-dependent degradation mechanism

class="figure-viewer-img"

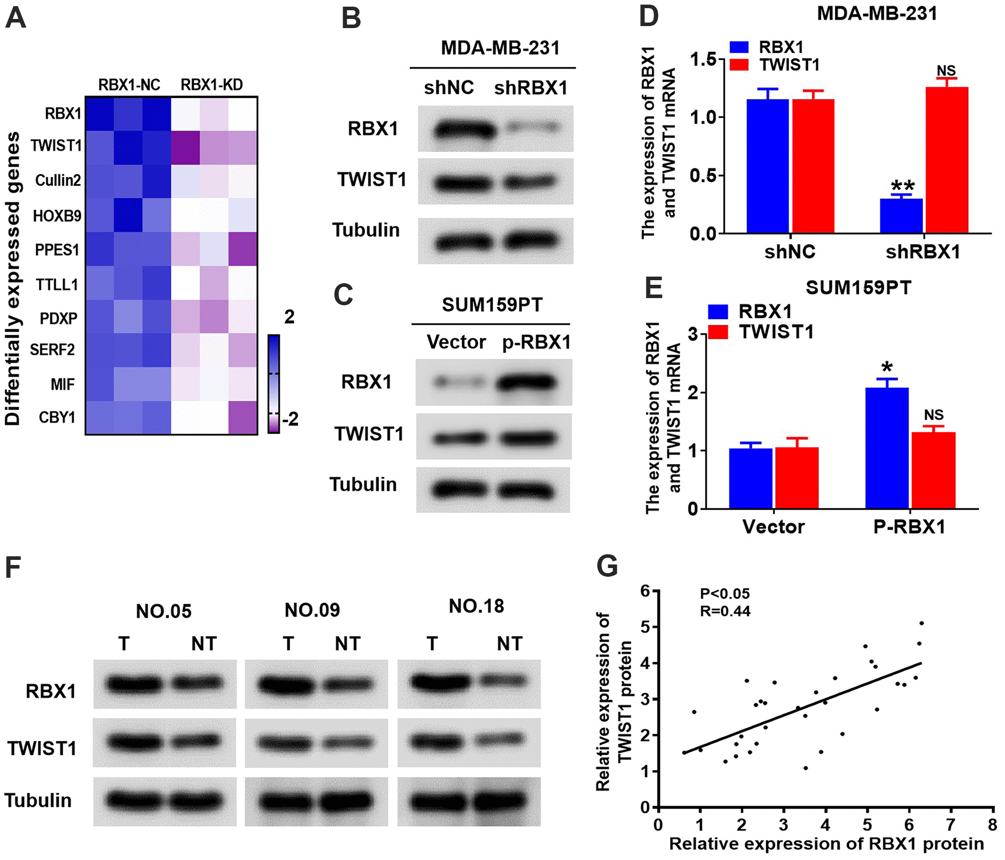
Figure 4. RBX1 positively regulates the TWIST1 protein levels. (A) Heatmap confirms the genes with 2-fold or more change in protein levels between the MDA-MB-231 cells with knockdown of RBX1. (B, D) The qRT-PCR and western blotting assay of the expression levels of TWIST1 in MDA-MB-231 cells stably transfected by shRBX1 or shNC plasmids. **P < 0.01. (C, E) The qRT-PCR and western blotting assay of the expression levels of TWIST1 in SUM159PT cells stably transfected by vector or plasmid with overexpression of RBX1. *P < 0.05. (F) Western blotting was applied for detecting the levels of TWIST1 and RBX1 protein in TNBC cancer tissues together with paired non-tumour tissues, 30 numbers in each group. Tubulin was utilized as a loading control. (G) Scatter plots of TWIST1 and RBX1 protein expression in the TNBC.