Research Paper Volume 14, Issue 13 pp 5590—5610

A pan-cancer analysis confirms PTPN11’s potential as a prognostic and immunological biomarker

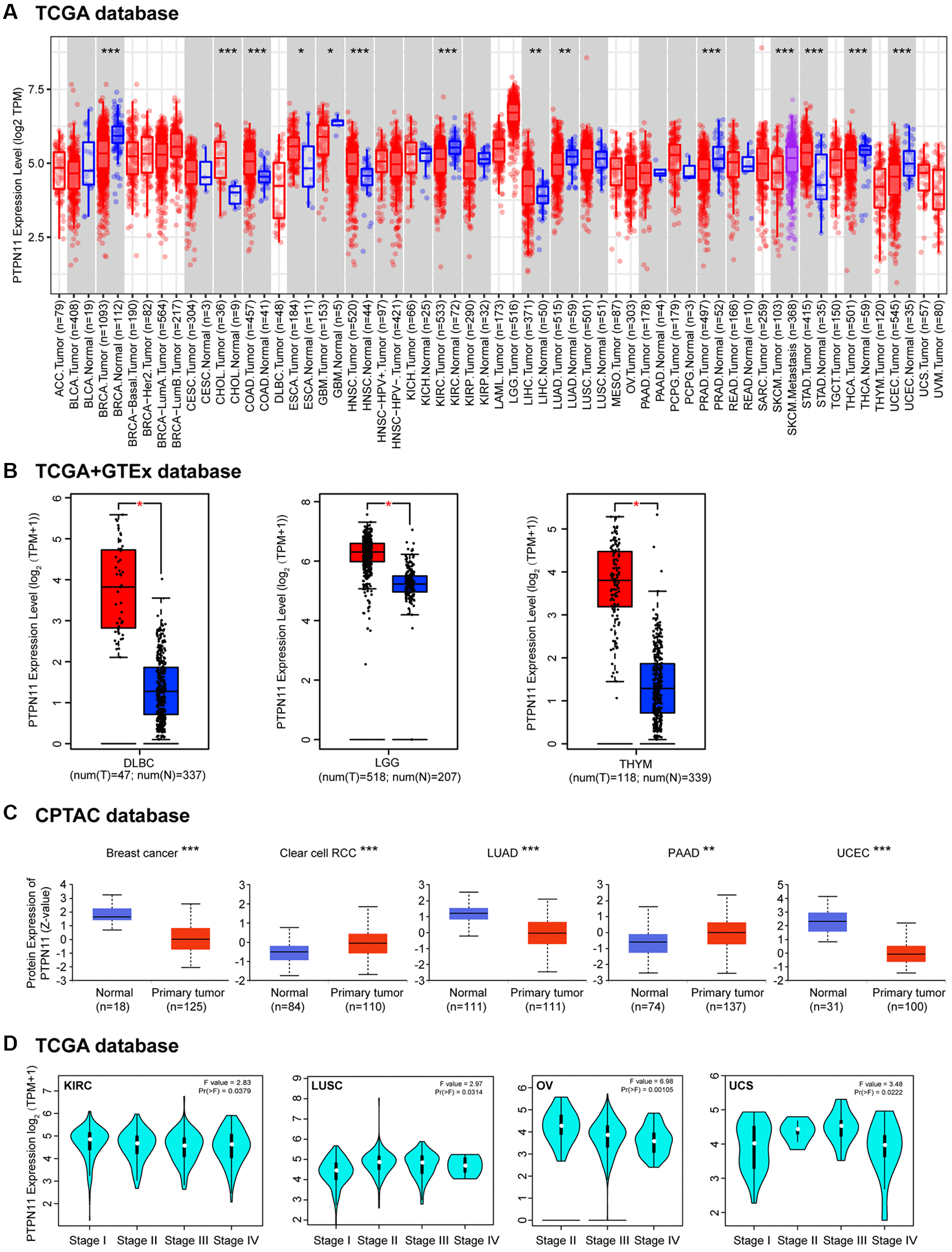
class="figure-viewer-img"

Figure 1. The differential expression of PTPN11 gene in various tumors and pathological phases. (A) The expression of PTPN11 gene in various cancers or specific subcategories of tumor. *p < 0.05; **p < 0.01; ***p < 0.001. (B) The expression of PTPN11 in DLBC, LGG, and THYM in the TCGA project was compared with the comparable healthy tissues in the GTEx dataset. *p < 0.05. (C) On the basis of the CPTAC database, the expression levels of PTPN11 total protein in healthy and primary tissues were evaluated for breast cancer, clear cell RCC, LUAD, PAAD, and UCEC. **p < 0.01; ***p < 0.001. (D) According to TCGA data, the expression levels of PTPN11 were analyzed by the primary pathological stages (stages I, II, III, and IV) of KIRC, LUSC, OV, and UCS. For the log scale, Log2 (TPM + 1) was applied.