Research Paper Volume 14, Issue 13 pp 5590—5610

A pan-cancer analysis confirms PTPN11’s potential as a prognostic and immunological biomarker

class="figure-viewer-img"

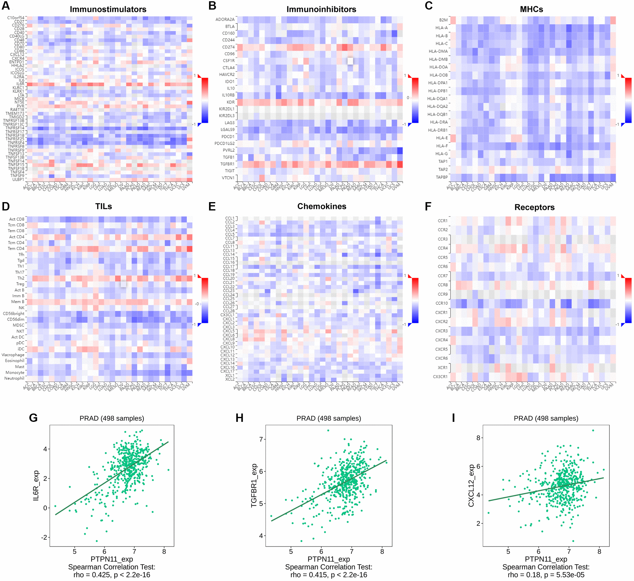
Figure 9. Relationship between the expression of PTPN11 and immunoregulators. (AF) The link between PTPN11 expression and immunostimulators, immunoinhibitors, MHC molecules, TILs, chemokines, and receptors in diverse human malignancies. (GI) The association between PTPN11 expression and IL6R, TGFBR1, and CXCL12 expression in PRAD.