Research Paper Volume 14, Issue 14 pp 5768—5782

Identification of the ferroptosis-related ceRNA network related to prognosis and tumor immunity for gastric cancer

class="figure-viewer-img"

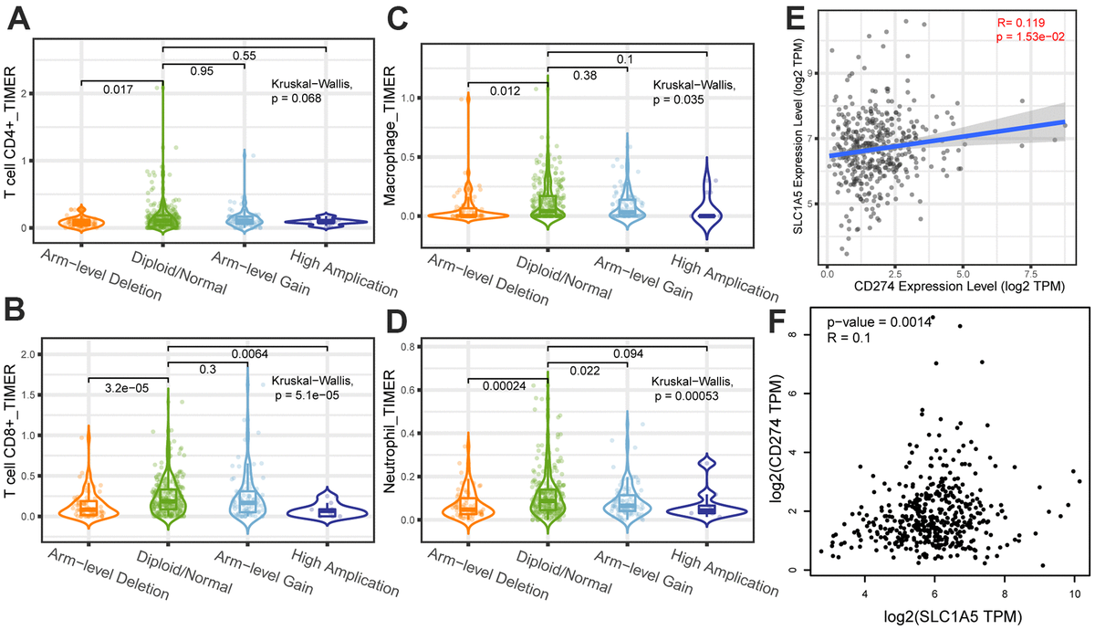
Figure 6. The correlation analysis between copy number variation of SLC1A5 and infiltrating immune cells (A) CD4+T cells, (B) CD8+T cells, (C) macrophages, (D) neutrophils. The x-axis depicts the copy number of SLC1A5 and the y-axis depicts the log-fold of immune infiltration levels. The correlation analysis between the expression level of SLC1A5 and the expression level of immune checkpoint gene (E, F) CD274.