Research Paper Volume 14, Issue 14 pp 5838—5854

Overexpression of 14-3-3ζ primes disease recurrence, metastasis and resistance to chemotherapy by inducing epithelial-mesenchymal transition in NSCLC

class="figure-viewer-img"

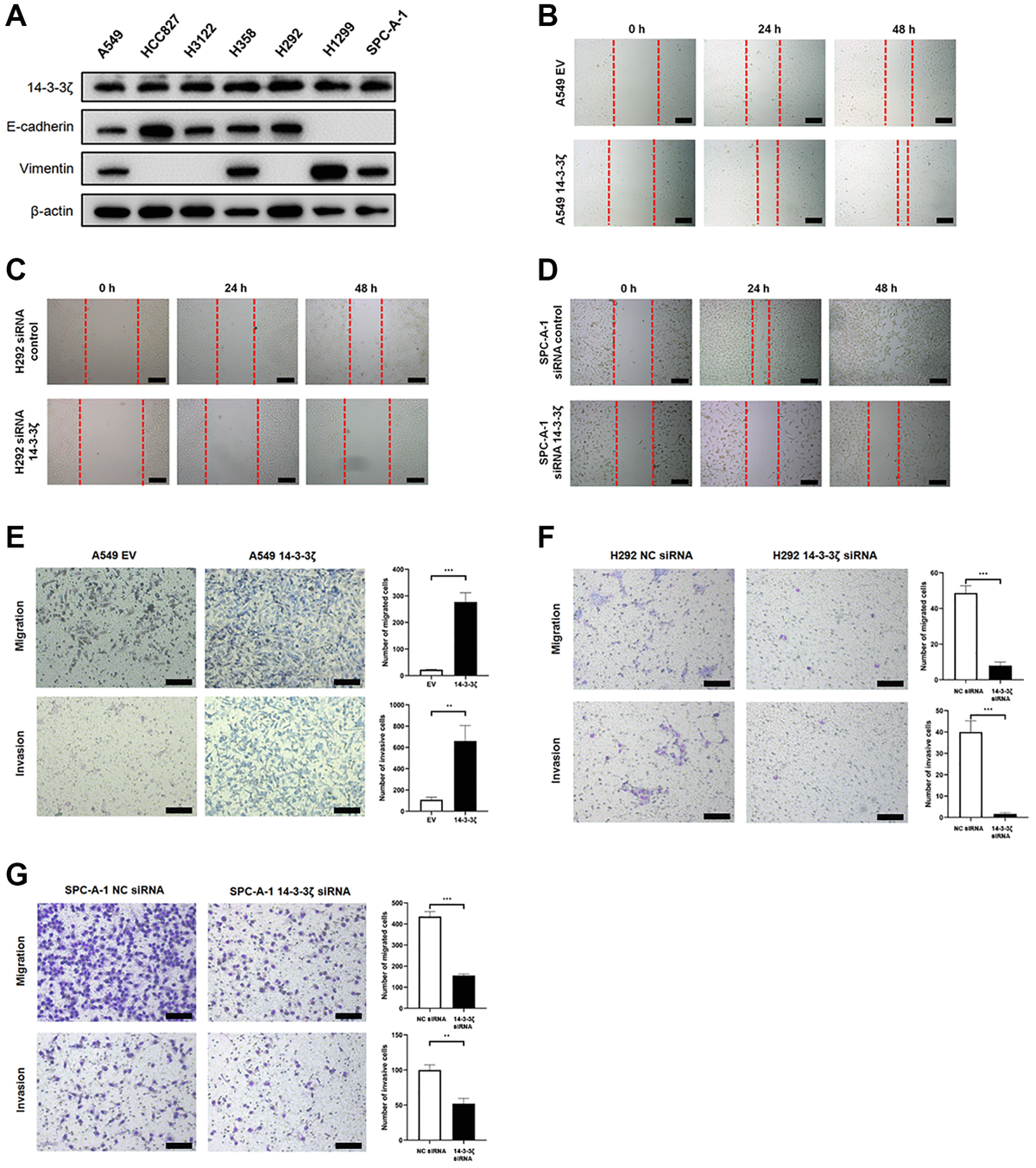
Figure 3. The 14-3-3ζ promotes NSCLC cell mobility, migration and invasion. (A) Western blot analysis of endogenous expression of 14-3-3ζ, E-cadherin and vimentin in a panel NSCLC cell lines. β-actin was used as equal loading control. (BD) Evaluation of 14-3-3ζ on NSCLC cell mobility by wound healing assay. After indicated treatment, cells were seeded into 6-well plates and an artificial wound was created. Photographs were taken at indicated time points and representative images were shown. Scale bar = 100 μm. (E, F) The 14-3-3ζ was either overexpressed (E) or suppressed (F, G) in NSCLC cell lines, and the resultant cells were tested for migration and invasion capacity by transwell assay, respectively. Representative images at different time points were shown. Scale bar = 100 μm. The number of migrated and invaded cells was calculated and analyzed for statistical significance. **P < 0.01. ***P < 0.001.