Research Paper Volume 14, Issue 15 pp 6202—6226

SIAH1-mediated RPS3 ubiquitination contributes to chemosensitivity in epithelial ovarian cancer

class="figure-viewer-img"

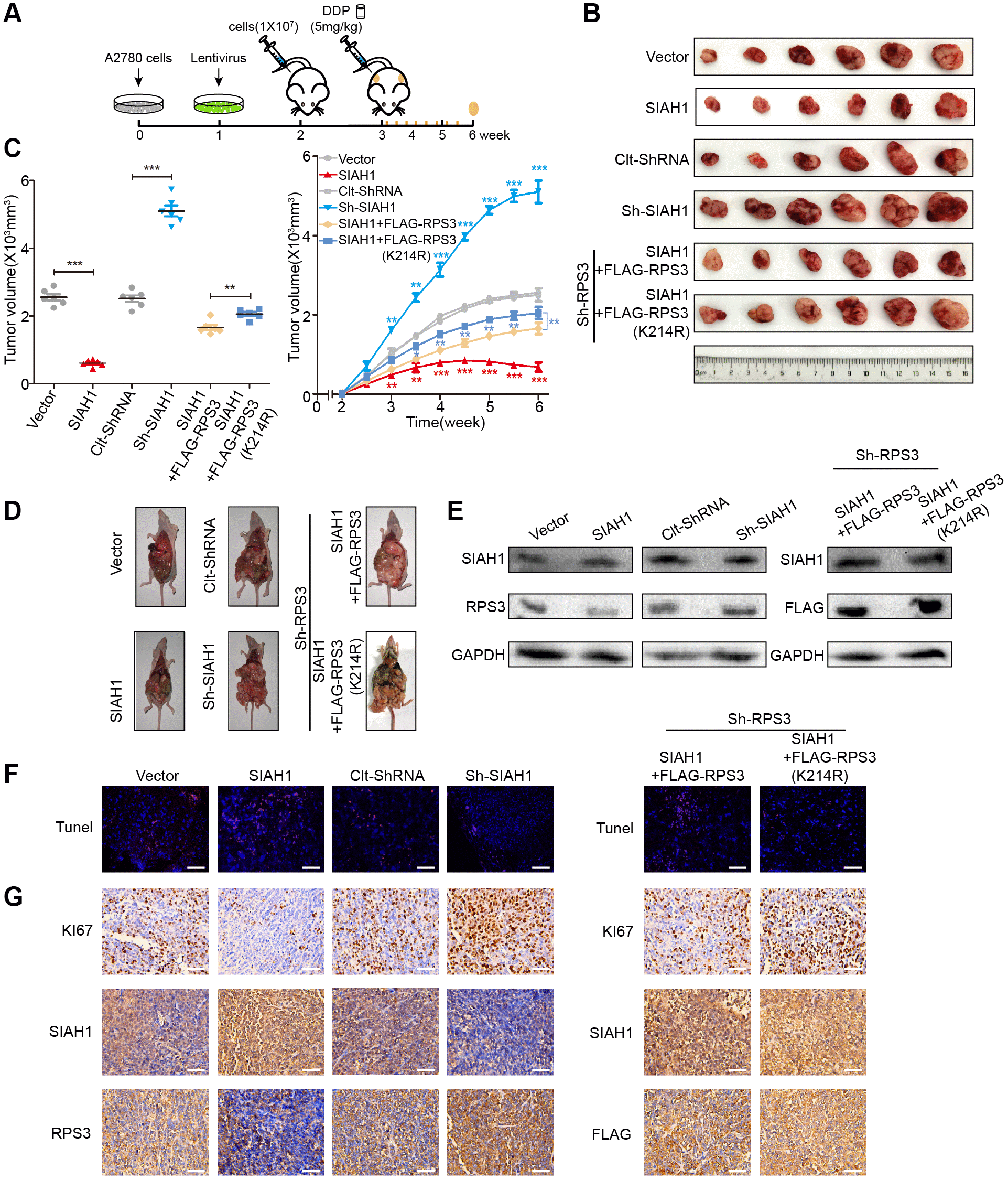
Figure 7. SIAH1 enhances the sensitivity of ovarian cancer cells to cDDP by down-regulating RPS3 in vivo. A2780 cells were transfected with Vector, SIAH1, Clt-shRNA, sh-SIAH1, SIAH1+FLAG-RPS3 and SIAH1+FLAG-RPS3 (K214R) lentivirus and were then subcutaneously and intraperitoneally injected into female BALB/c nude mice, and potential tumours were allowed to grow for one week (n = 6). All the groups were administered DDP (5 mg/kg) by intraperitoneal injection three times a week for a total of 8 times before sacrifice. (A) Flow chart of the animal experiment. (B) Representative images of the excised tumours on day 35 after tumour cell injection. (C) Tumour volumes of the excised tumours on day 35 (left) and the tumor growth curves (right) after tumour cell injection. (D) Typical pictures of tumours in the abdominal cavity after intraperitoneal injection in each group of mice. (E) The levels of SIAH1 and RPS3 proteins in mouse xenograft tumour tissues were assessed by Western blotting. (F) The apoptosis level of tumour tissue in each group was detected by TUNEL assay. Scale bar: 100 μm. (G) Immunohistochemistry analyses for KI67, SIAH1, RPS3 and FLAG staining were carried out with A2780 xenograft tumour sections. Representative staining is shown. Scale bar: 100 μm. **p < 0.01, ***p < 0.001. Scale bar: 100 μm.