Research Paper Volume 14, Issue 16 pp 6537—6553

Alterations of gut viral signals in atrial fibrillation: complex linkage with gut bacteriome

class="figure-viewer-img"

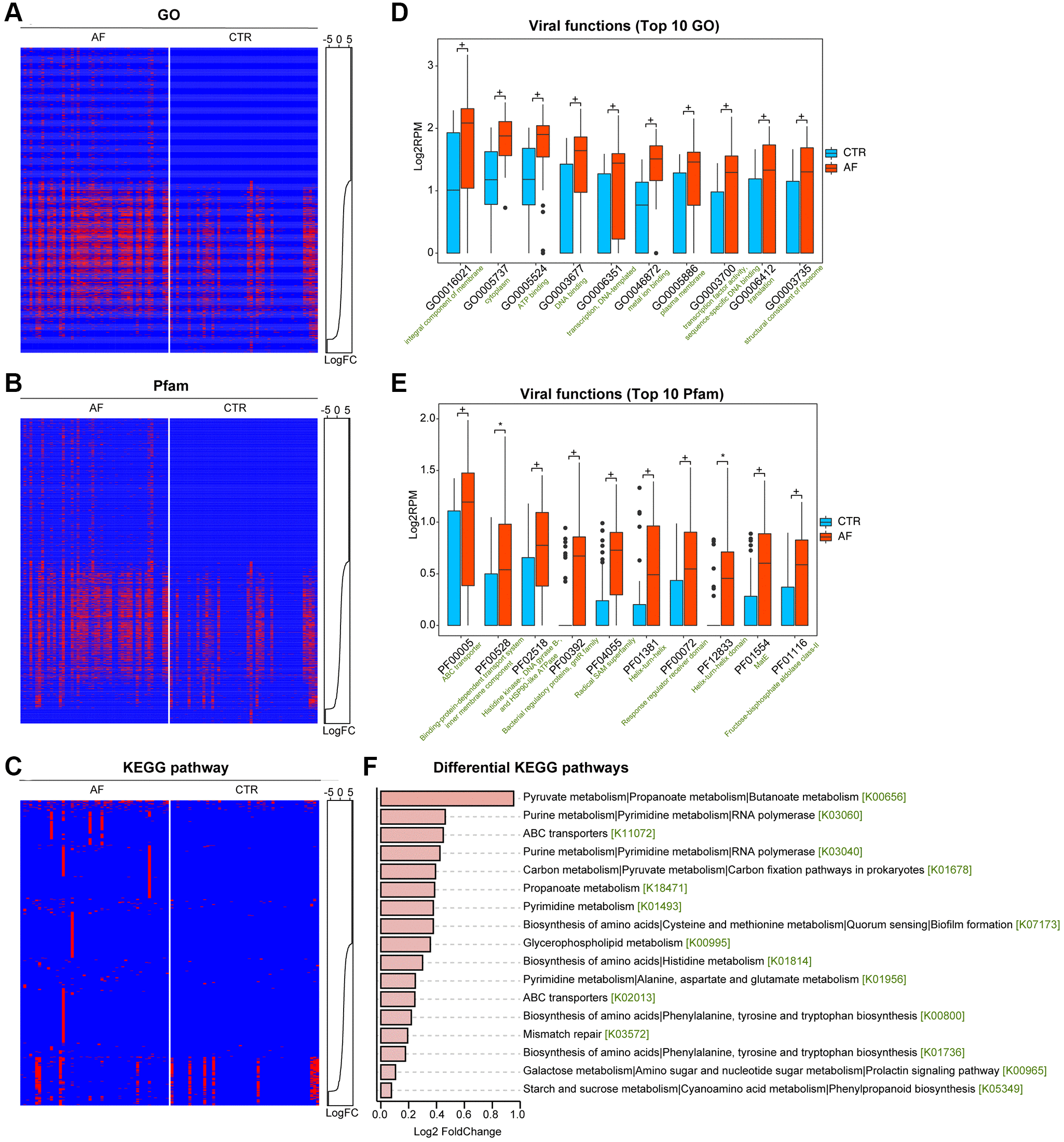
Figure 3. Functional alterations of the gut viral signals in AF. Presence-absence heat map of categorized viral functions in non-AF and AF individuals, including in Gene Ontology (GO, A), the Pfam protein family database (B), and the KEGG pathway (C). The abundance distributions were graphed with line charts, and abundance levels were presented as Log2 reads per million mapped reads (RPM). The box plots show the top 10 differential viral functions (D for GO and E for Pfam). Boxes represent interquartile ranges; lines denote medians, and circles are outliers. + denotes adjusted p (q) value < 0.01, *q < 0.05, and NS indicates no significant difference based on limma analysis. (F) Differential abundance in the discriminative KEGG pathways in AF compared to the control group.