Research Paper Volume 14, Issue 18 pp 7617—7634

Identification and validation of prognostic autophagy-related genes associated with immune microenvironment in human gastric cancer

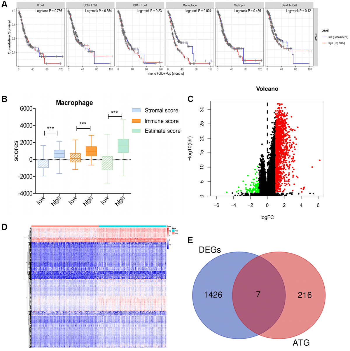
class="figure-viewer-img"

Figure 1. DE-ATGs related to GC immunity. (A) Macrophage infiltration is significantly negatively correlated with prognosis in patients with GC. (B) Distribution of ESTIMATE scores, immune scores, and stromal scores between high- and low-macrophage infiltration groups. (C, D) Volcano plot and Heatmap of the DEGs between high- and low-macrophage infiltration groups (Upregulated genes are indicated in red dots; downregulated genes are indicated in green dots). (E) Venn diagram analysis of DE-ATGs between DEGs and ATGs.