Research Paper Volume 14, Issue 22 pp 9037—9055

Development and validation of a novel model for predicting the survival of bladder cancer based on ferroptosis-related genes

class="figure-viewer-img"

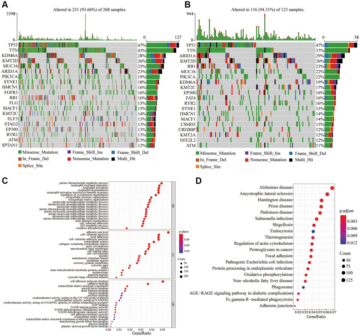
Figure 5. Frequency of gene mutations and differential expression of genes in different risk groups. (A) Visualization of gene mutations in low-risk score groups; (B) Visualization of gene mutations in high-risk score groups; (C) GO analysis of differential expression genes in different risk groups; (D) KEGG analysis of differential expression genes in different risk groups.