Research Paper Volume 14, Issue 22 pp 9149—9166

LINC00629, a KLF10-responsive lncRNA, promotes the anticancer effects of apigenin by decreasing Mcl1 stability in oral squamous cell carcinoma

class="figure-viewer-img"

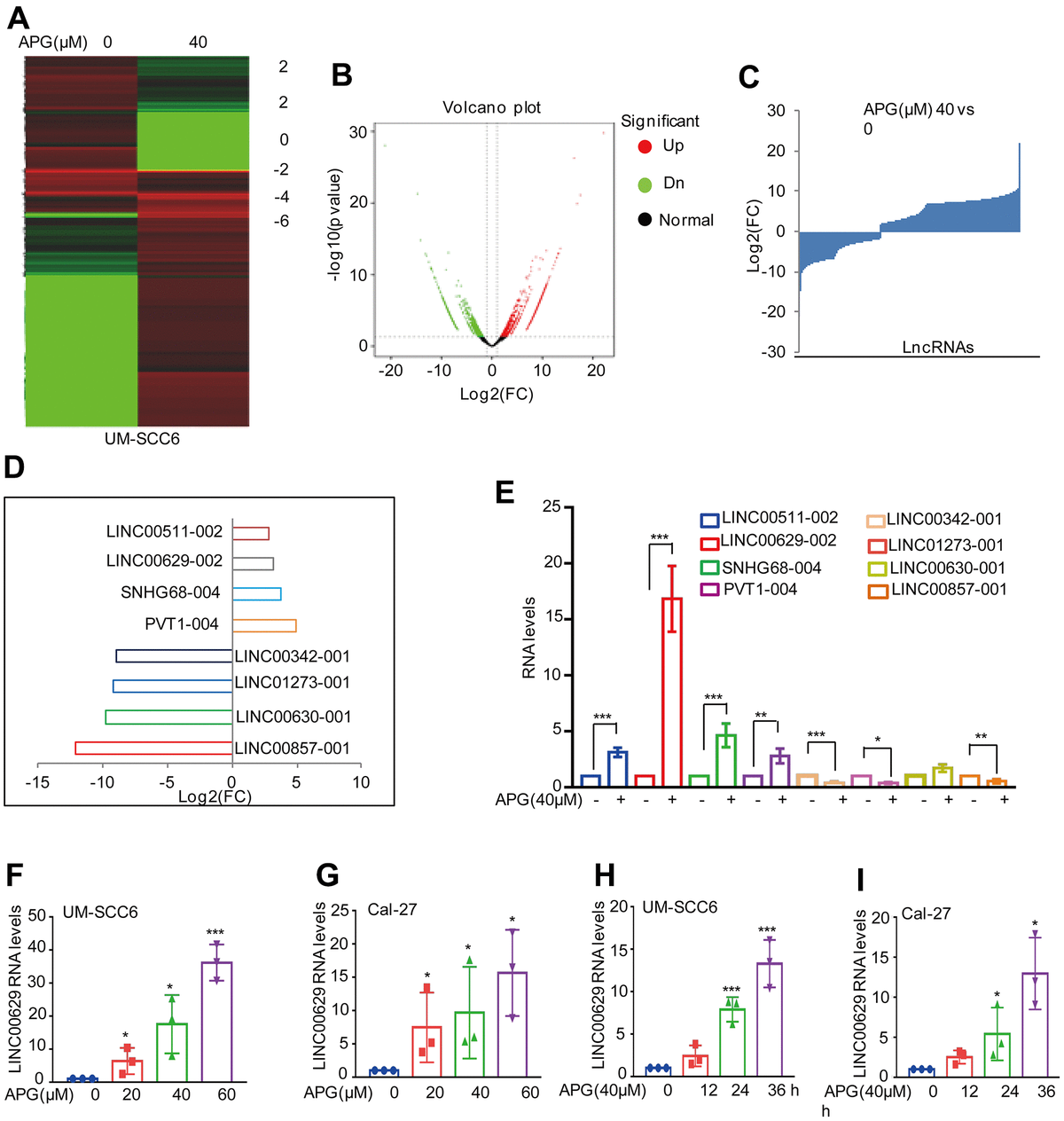
Figure 1. Apigenin induced LINC00629 expression. (AC) UM-SCC6 cells were treated with or without apigenin and then subjected to RNA sequencing analysis. The altered lncRNAs are listed. (D) Eight altered lncRNAs were selected and are listed. (E) The expression of these lncRNAs was confirmed by qRT–PCR. (F, G) UM-SCC6 and Cal-27 cells were treated with apigenin at different concentrations, and LINC00629 expression was analyzed by qRT–PCR. (H, I) UM-SCC6 and Cal-27 cells were treated with 40 μM LINC00629 for the indicated times, and the expression level of LINC00629 was analyzed by qRT–PCR. In (EI), the results represent three independent experiments; *p<0.05, **p<0.01, ***p<0.001.