Research Paper Volume 14, Issue 22 pp 8944—8969

JAK2/STAT3 pathway mediates neuroprotective and pro-angiogenic treatment effects of adult human neural stem cells in middle cerebral artery occlusion stroke animal models

class="figure-viewer-img"

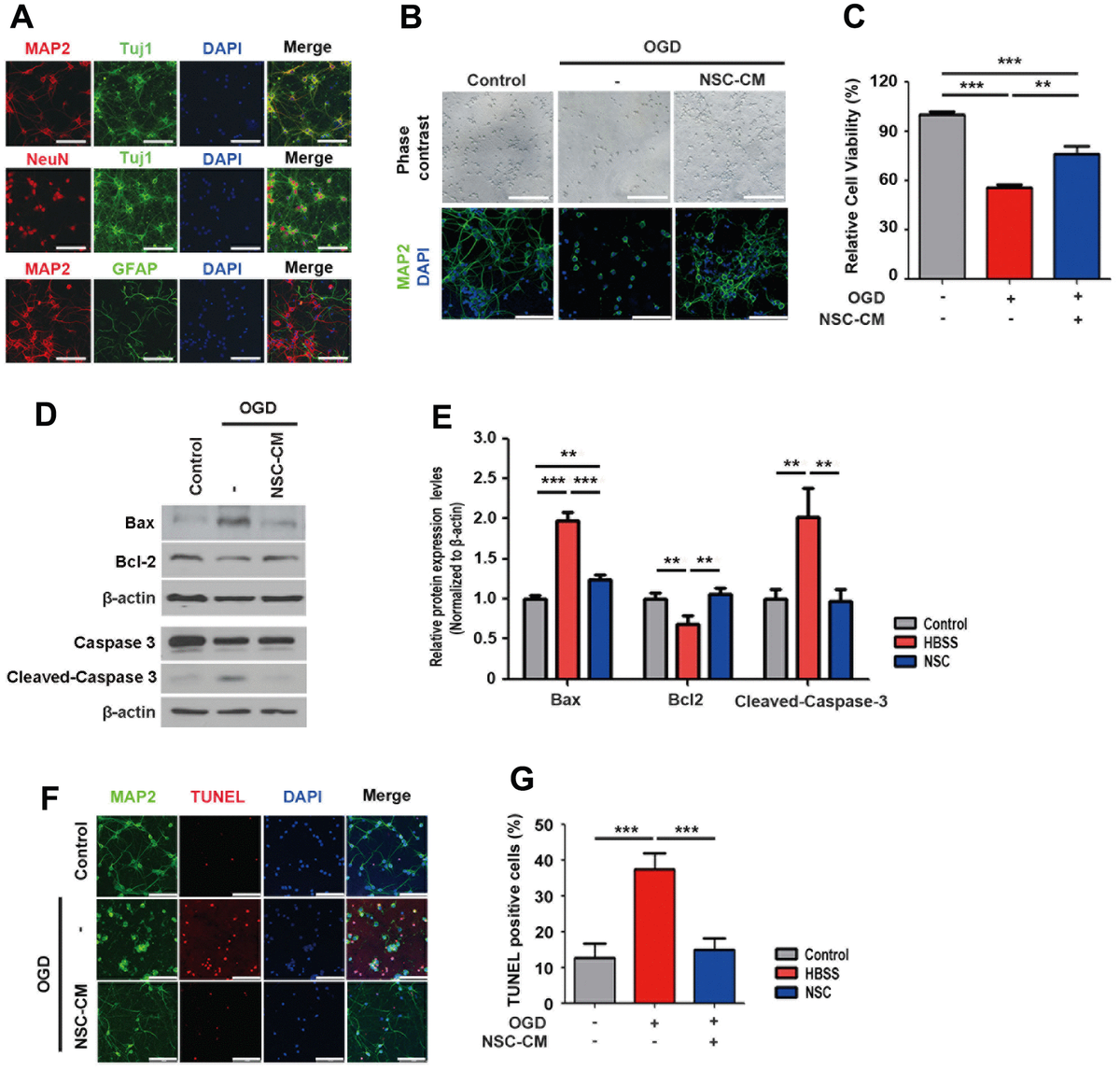
Figure 4. In vitro paracrine neuroprotective effects of ahNSCs. (A) Expression of neuron (MAP2, Tuj1, NeuN)- or astrocyte (GFAP)-specific markers of primary cortical neurons were tested by ICC. Scale bar = 100 μm. (B) Effects of OGD condition and treatment of CM of ahNSCs (NSC-CM) on the morphology and survival of primary cortical neurons was examined by light microscope and ICC against MAP2. Scale bar = 100 μm. (C) Viability of primary cortical neurons was measured after OGD condition ± NSC-CM by MTT assay (n = 3 per group). Mean ± SD. ** P < 0.01; *** P < 0.001. (D) Expression of Bax (23 kDa), Bcl-2 (26 kDa), caspase 3, and cleaved-caspase 3 (17/19 kDa) of primary cortical neurons (n = 3 per group) was accessed by western blot analysis. The pictures show representative images. β-actin (43 kDa) = loading control. (E) Relative protein expression levels of Bax, Bcl-2, and cleaved-caspase 3 was calculated and compared among the groups. Mean ± SD. ** P < 0.01; *** P < 0.001. (F) Effects of OGD condition and treatment of NSC-CM on the survival of primary cortical neurons was accessed by TUNEL assay. Scale bar = 100 μm. (G) Percent of TUNEL-positive cell of each group (n = 3 per group) was determined and compared. Mean ± SD. ***P <0.001.