This article has been retracted. Aging (Albany NY). 2023 Dec 14; 15:14506-14506 . https://doi.org/10.18632/aging.205437  PMID: 38097356
Research Paper Volume 14, Issue 24 pp 10125—10136

Exosomes derived from human umbilical cord mesenchymal stem cells promote osteogenesis through the AKT signaling pathway in postmenopausal osteoporosis

class="figure-viewer-img"

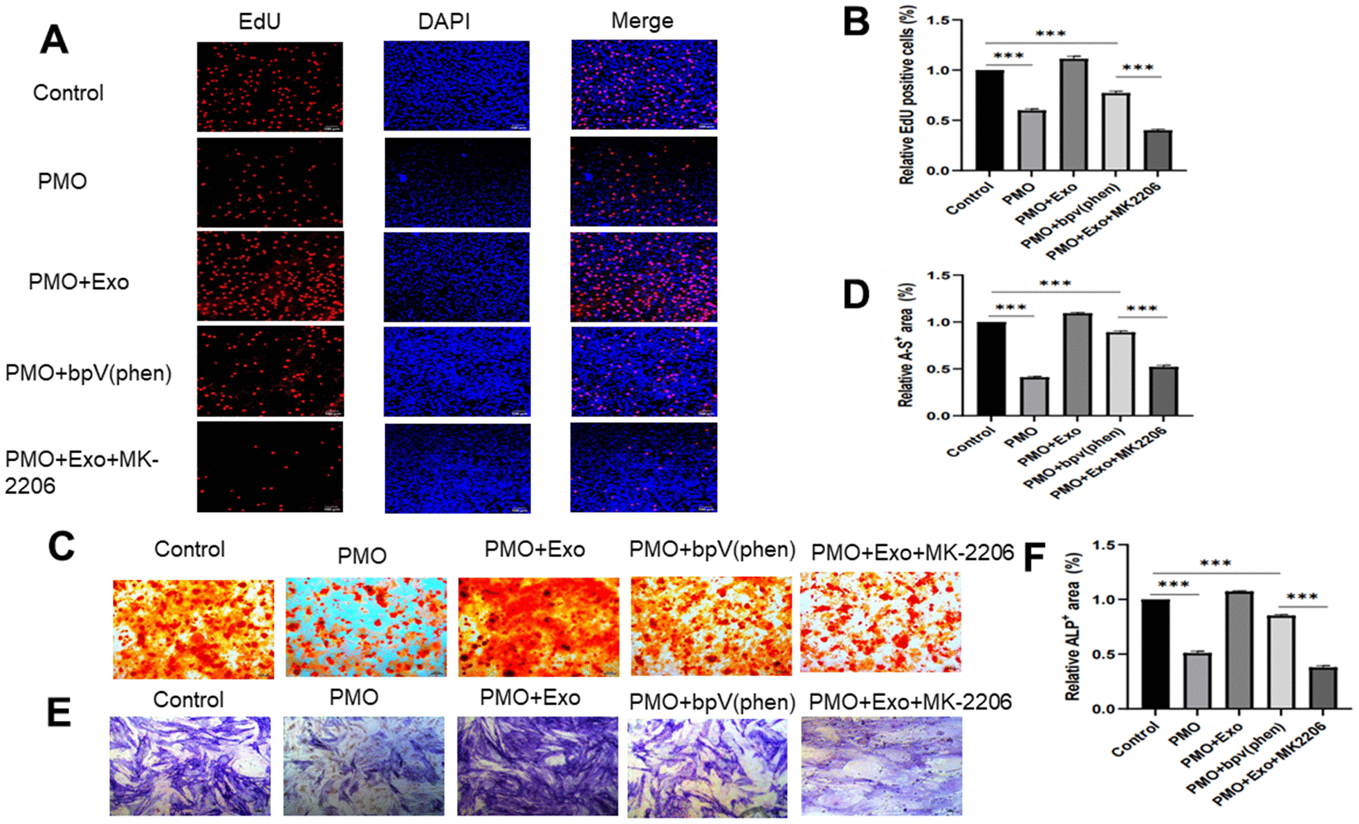
Figure 4. (A) Cell proliferation was evaluated using EdU staining between the control group, PMO group, PMO+Exo group, PMO+bpV(phen) group and PMO+Exo+MK-2206. (B) The EdU-positive cells were calculated using ImageJ. (C) Alizarin red assay was performed to evaluate osteogenesis between different groups. (D) Quantitative calculation of alizarin red-positive areas. (E) We performed an ALP assay to evaluate osteogenesis between different groups. (F) Quantitative calculation of ALP-positive areas.