Research Paper Volume 15, Issue 8 pp 2937—2969

FARSB serves as a novel hypomethylated and immune cell infiltration related prognostic biomarker in hepatocellular carcinoma

class="figure-viewer-img"

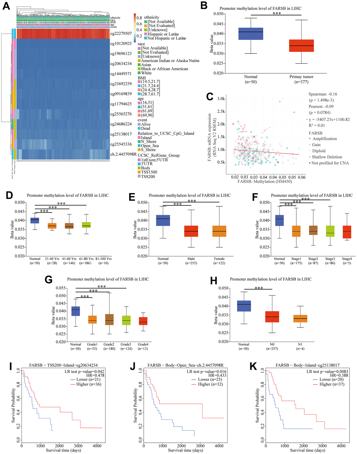
Figure 5. Correlation between FARSB promoter methylation level and prognostic value of DNA methylation in HCC. (A) Heatmap of relationship between methylation and prognosis in CpG sites. (B) Normal vs primary tumor. (C) High methylation level of FARSB connected with down-regulated expression. (D) Normal vs gender, (E) age, (F) cancer stage, (G) tumor grade, (H) correlated with good OS. (I) Lymph node metastasis status; *P < 0.05; **P < 0.01;***P < 0.001. High methylation level of cg20634234 (J), ch.2.4457098R (K), cg25138017.