Research Paper Volume 15, Issue 14 pp 6710—6720

Sirt3 regulates NLRP3 and participates in the effects of plantainoside D on acute lung injury sepsis

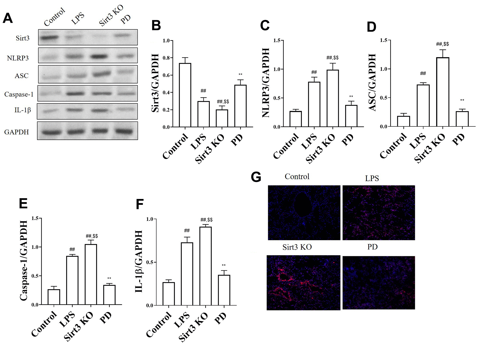
class="figure-viewer-img"

Figure 4. The effects of PD on NOX4/ROS/NLRP3 pathway in sepsis mice. (AF) The levels of NLRP3, ASC, Caspase-1 and IL-1β; (G) Immunofluorescence of NLRP3 in lung (n=3). Original magnification: 200, scale bar: 20 μm. All the data was presented as mean ± SD. Compared with control group: #P<0.05, ##P<0.01. Compared with model group: *P<0.05, **P<0.01.