Research Paper Volume 15, Issue 9 pp 3807—3825

Identification and validation of metabolism-related genes signature and immune infiltration landscape of rheumatoid arthritis based on machine learning

class="figure-viewer-img"

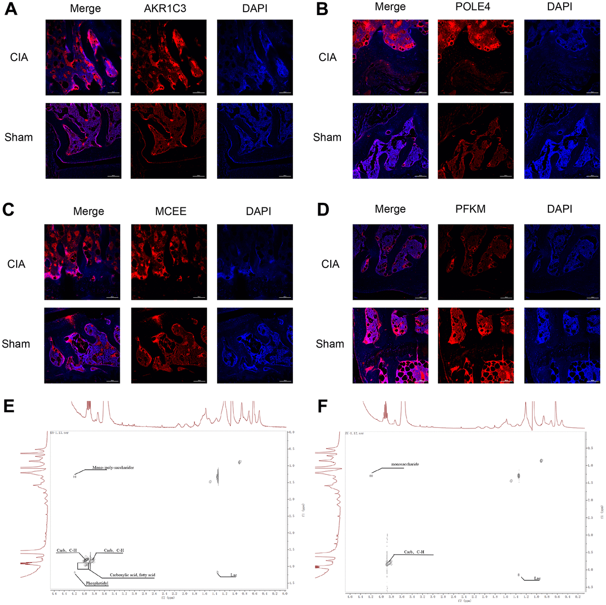
Figure 9. Immunofluorescence staining of AKR1C3, POLE4, MCEE, and PFKM in mouse knee joints and NMR 2D Tocsy spectra of human meniscus tissue. (A) Immunofluorescence staining of AKR1C3 in both groups of mice. (B) Immunofluorescence staining of POLE4 in both groups of mice. (C) Immunofluorescence staining of MCEE in both groups of mice. (D) Immunofluorescence staining of PFKM in both groups of mice. (E) NMR 2D Tocsy spectrum of meniscus tissue from RA patients. (F) NMR 2D Tocsy spectrum of normal meniscus tissue.