Research Paper Volume 15, Issue 11 pp 4889—4905

Immune landscape and prognostic immune-related signature in KRAS-mutated lung adenocarcinoma

class="figure-viewer-img"

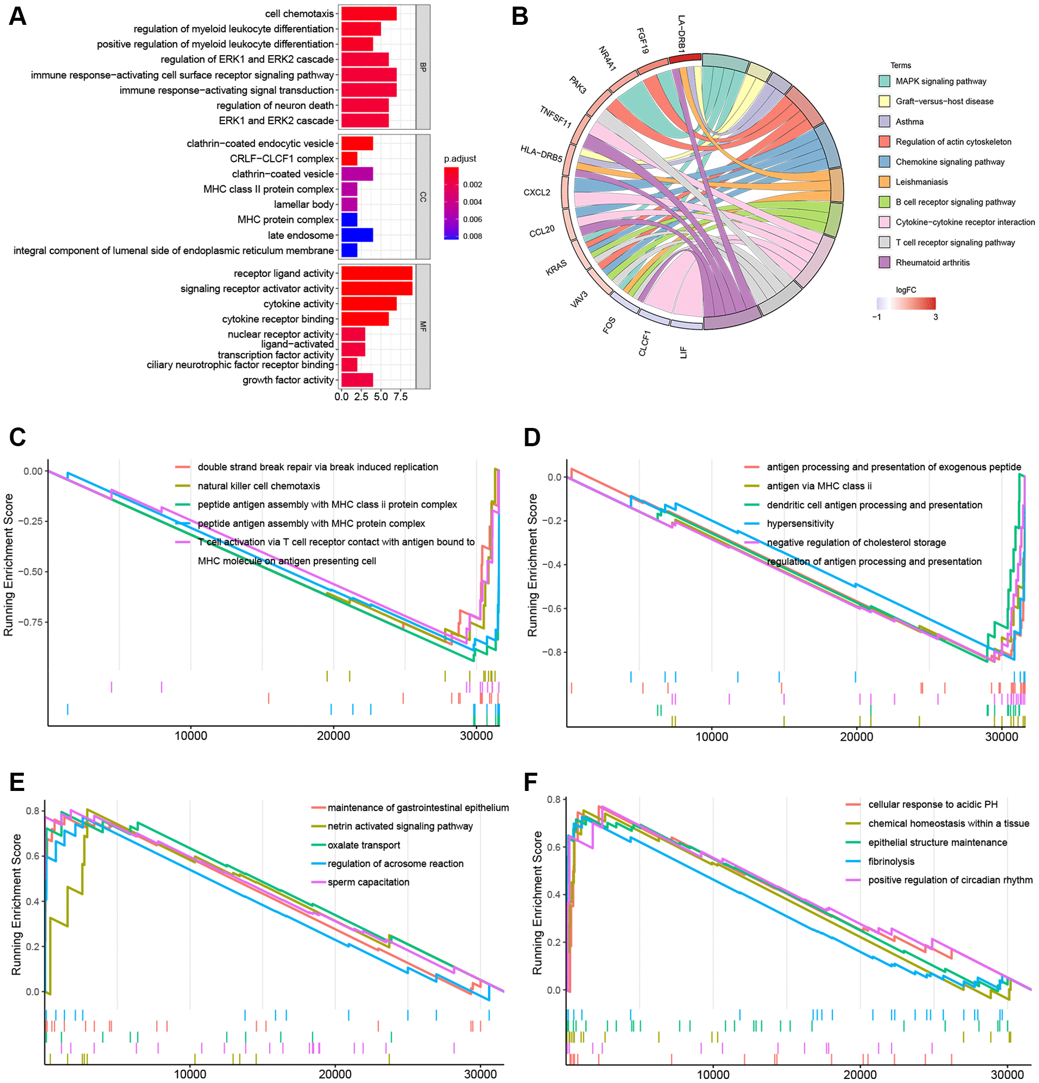
Figure 4. Gene function enrichment analyses and GSEA plots. (A) Barplot of the GO terms. (B) Circle plot of the top 10 KEGG pathways. (C, D) GSEA plots of the suppressed KEGG pathways in the KRAS-mutated group. (E, F) GSEA plots of the activated KEGG pathways in the KRAS-mutated group.