Research Paper

Galectin-1-mediated high NCAPG expression correlates with poor prognosis in gastric cancer

class="figure-viewer-img"

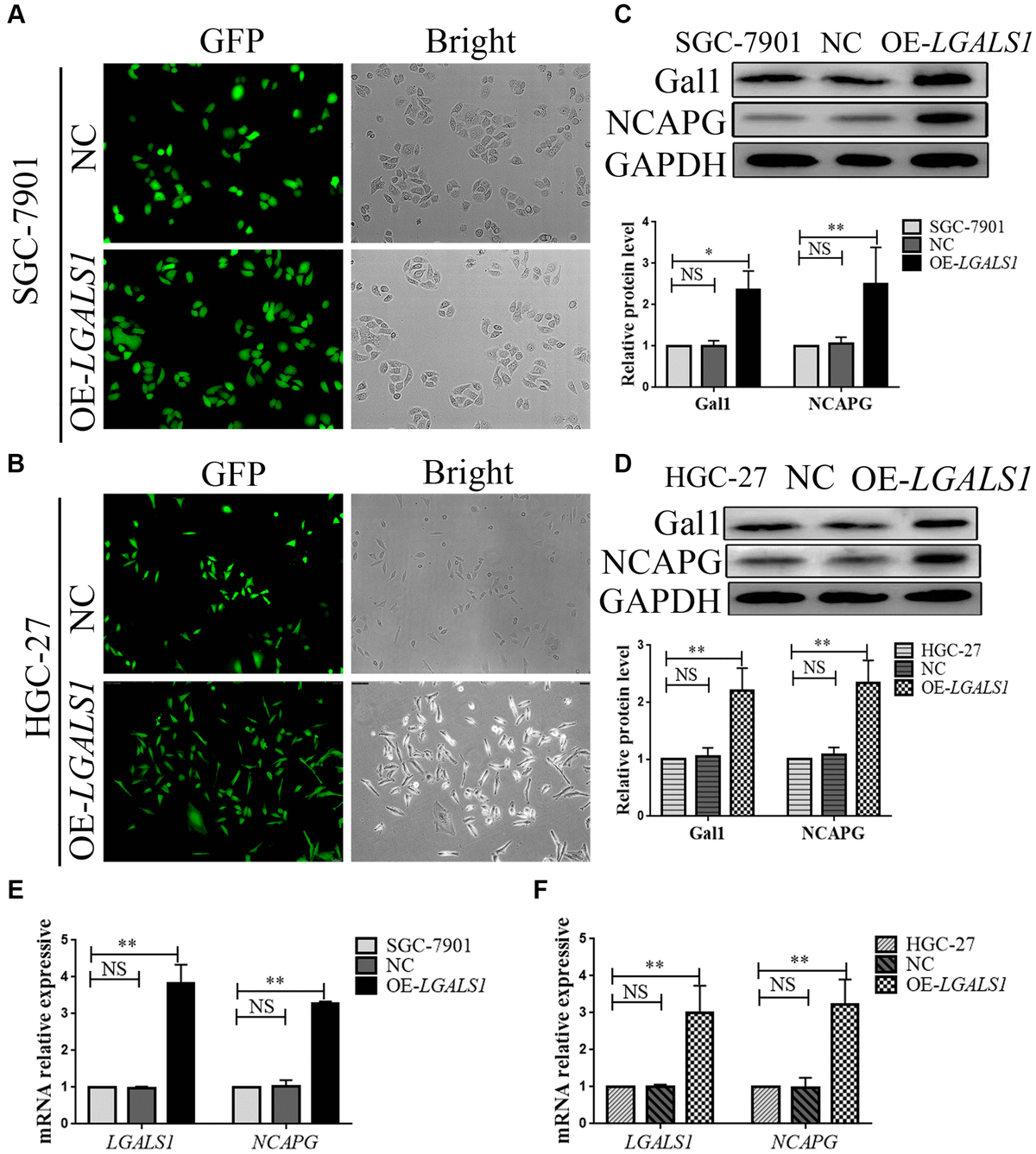
Figure 3. LGALS1 regulates NCAPG at the mRNA and protein levels. Transduction efficiency confirmed by green fluorescent protein (GFP) assay in (A) SGC-7901 cells and (B) HGC-27 cells. Original magnification 100×. (C, D) Western blot confirmation of stable overexpression of Gal1 and NCAPG in (C) SGC-7901 and (D) HGC-27 cells when LGALS1 was overexpressed. (E, F) Quantitative real-time PCR (qRT-PCR) analysis of LGALS1 and NCAPG expression in (E) SGC-7901 and (F) HGC-27 cells when LGALS1 was overexpressed. Abbreviations: OE-LGALS1: Overexpression of LGALS1; NC: negative control (empty vector); NS: not significant. *P < 0.05; **P < 0.01.