Research Paper Volume 15, Issue 13 pp 6163—6178

PRMT5 facilitates angiogenesis and EMT via HIF-1α/VEGFR/Akt signaling axis in lung cancer

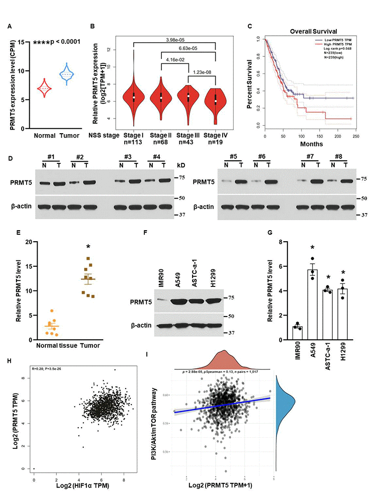
class="figure-viewer-img"

Figure 1. Overexpression of PRMT5 results in human lung cancer progression. (A) PRMT5 mRNA expression level was analyzed in adjacent normal tissues (n=486) and lung tumor tissues (n=338) using TCGA database. ****P <0.0001 vs. normal tissues with Mann-Whitney test. (B) PRMT5 was closely associated with stages in human lung cancer with analysis of the TCGA database. N=113 for stage I; n=68 for stage II; n=43 for stage III and n=19 for stage IV. P <0.001 vs. indicated stages. (C) PRMT5 expression level was negatively correlated with the patient’s overall survival with TCGA database analysis. n=239 for PRMT5-low group and PRMT5-high group. P values were determined by log-rank test and p=0.048. (D) PRMT5 protein expression levels were assessed by Western blotting in adjacent normal tissues (N) and lung tumor tissues (T). (E) PRMT5 protein expression levels were quantified in adjacent normal tissues and lung tumor tissues (n=8, each group). *P < 0.05 vs. normal tissue. (F) PRMT5 protein expression was detected by Western blotting in the indicated cell lines. (G) PRMT5 protein expression levels were quantified in the indicated cell lines. (n=3). *P < 0.05 vs. IMR90 cells. (H, I) The correlations between PRMT5 and HIF-1α or PI3K/Akt pathway were analyzed. The correlations between individual gene and pathway score were analyzed with Spearman method as well. The abscissa represents the distribution of the gene expression, and the ordinate represents the distribution of the pathway score. The density curve on the right represents the trend in distribution of pathway immune score; the upper density curve represents the trend in distribution of the gene expression. The value on the top represents the correlation p value, correlation coefficient and correlation calculation method.