Research Paper Volume 15, Issue 14 pp 6774—6797

Prognostic analysis of lung adenocarcinoma based on cancer-associated fibroblasts genes using scRNA-sequencing

class="figure-viewer-img"

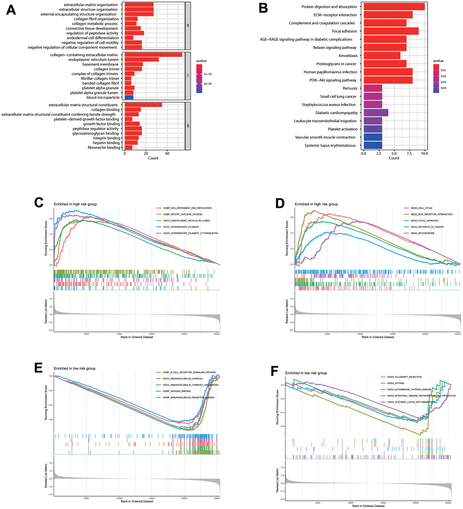
Figure 5. Enrichment analysis. (A) GO and (B) KEGG enrichment analysis of 120 CAFs-related genes. Gene Set Enrichment Analysis (GSEA) analysis for patients in the (C, D) high- and (E, F) low-risk groups.