Research Paper Volume 15, Issue 13 pp 6346—6360

Identification of key biomarkers in ischemic stroke: single-cell sequencing and weighted co-expression network analysis

class="figure-viewer-img"

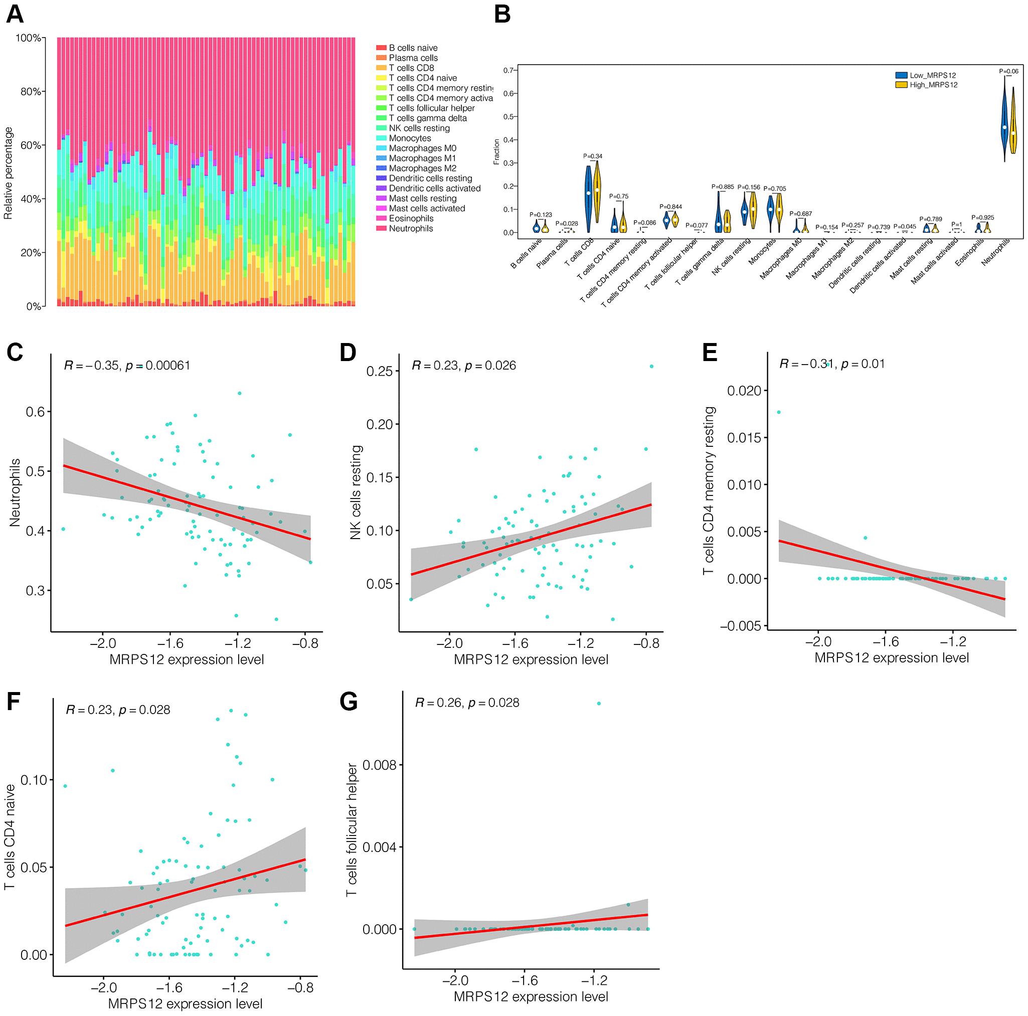
Figure 6. Immune cell infiltration analysis. (A) The immune infiltration landscape in ischemic stroke patients. (B) The infiltration levels of immune cells difference between the high-MRPS12 expression group and low-MRPS12 expression group. (CG) Correlation analysis of the immune cells associated with MRPS12.