Research Paper Volume 15, Issue 13 pp 6380—6399

DSC2 suppresses the growth of gastric cancer through the inhibition of nuclear translocation of γ-catenin and PTEN/PI3K/AKT signaling pathway

class="figure-viewer-img"

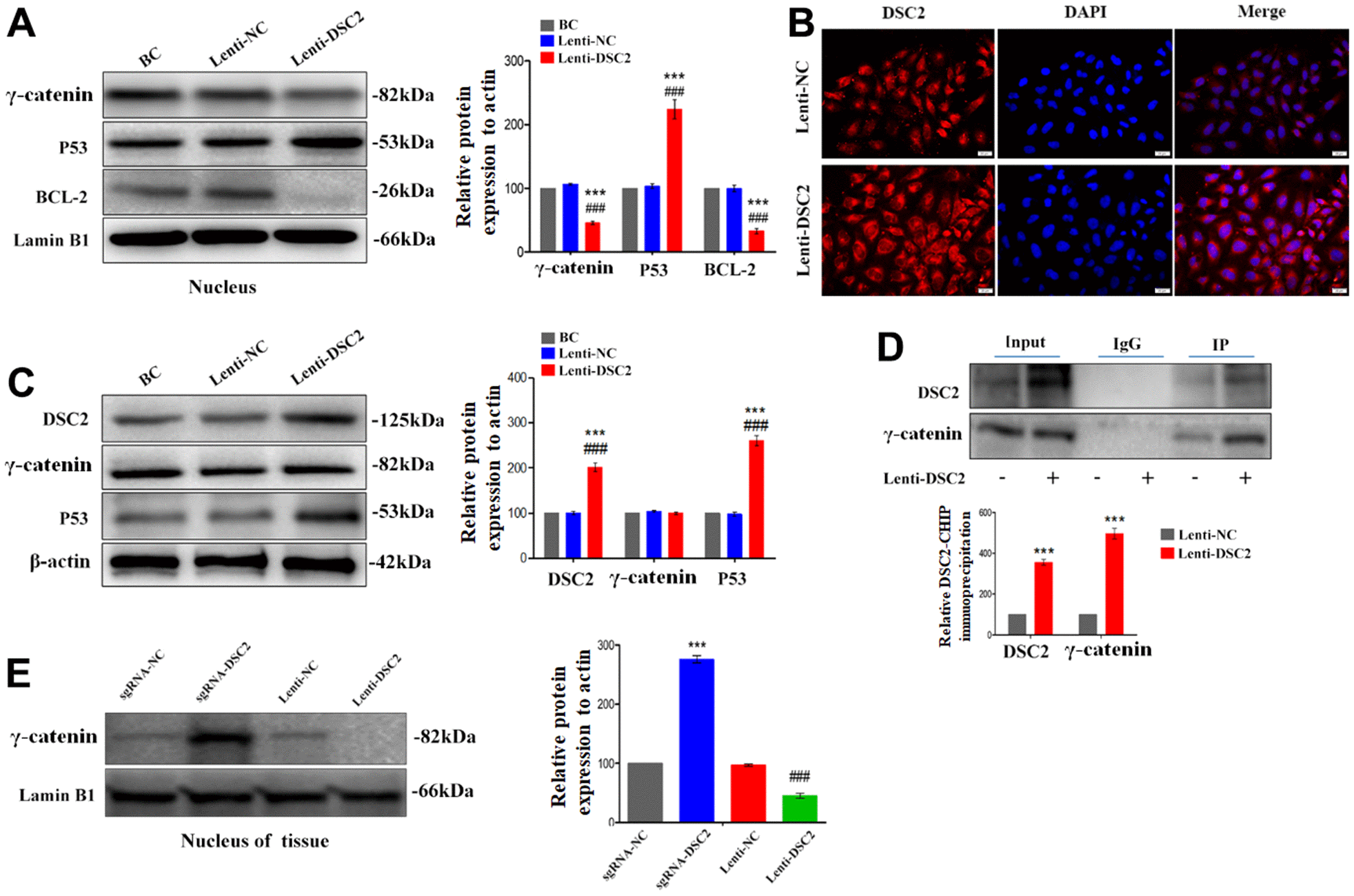
Figure 5. DSC2 inhibited the γ-catenin nuclear translocation of MGC-803 cells by forming DSC2/γ-catenin complex. After stably expressing DSC2 gene of MGC-803 cells, (A) the expression levels of γ-catenin, BCL-2 and P53 in nucleus was determined by Western blot assay. (B) The level of γ-catenin accumulated in the nucleus was detected by immunofluorescence assay. The scale bar = 20 μm. (C) The expressions of γ-catenin and P53 were detected by Western blot assay. (D) Co-IP assay was performed to analyse the interaction between DSC2/γ-catenin by DSC2. The data are represented as mean ± SEM, n=3. ***p<0.001 vs. BC. ###p<0.001 vs. Lenti-NC. (E) The expression of γ-catenin in the nucleus of tumor xenograft tissues were detected by Western blot assay. Data are presented as mean ± SEM, n=5. ***p<0.001 vs. sgRNA-NC. ###p<0.001 vs. Lenti-NC.